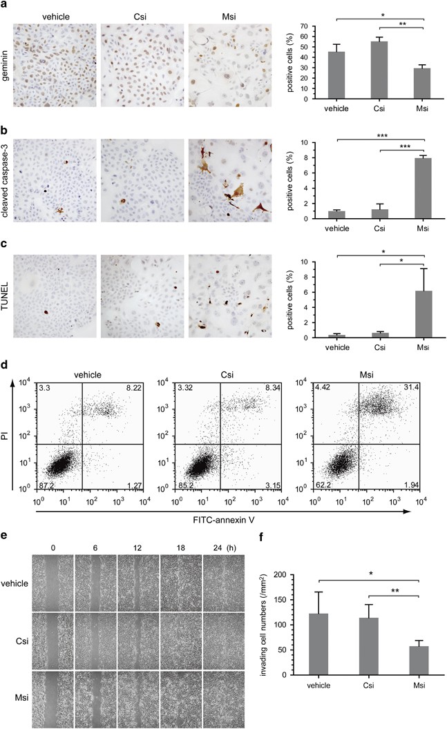
Figure 6

MFG-E8 functional assays for proliferation, apoptosis, migration, and invasion by RNAi in ZK-1. (a) left: immunoperoxidase stain for geminin, right: geminin-labeling indices at day 5; (b) left: immunoperoxidase stain for cleaved caspase-3, right: cleaved caspase-3-positive (+) cell ratios at day 5; (c) left: TUNEL staining, right: TUNEL+ cell ratios at day 5; (d) flow cytometric analysis for apoptosis by dual staining with annexin V vs propidium iodide (PI) at day 5; (e) scratch wound-healing assays for 24 h; (f) Invasion assays of ZK-1 cells in Matrigel at 24 h, cell counts per mm2. (a–c, f) Means±s.d. from triplicate experiments. *P<0.05, **P<0.01, ***P<0.001. When proportions of cells in cell cycle phases were demonstrated by geminin-labeling indices, the indices of Msi #2 cells were significantly lower than those of vehicle and Csi (#2) cells (a), whereas ratios of cleaved caspase-3+ cells (b) and TUNEL+ cells (c) in Msi (#2) cells were instead significantly higher than those of vehicle and Csi cells. Ratios of annexin V+/PI+ cells were significantly higher in Msi cells than those in vehicle and Csi cells (d). There was no definite difference in cell migration among the three conditions (e). In contrast, Msi cells invading through Matrigel-coated membranes were significantly smaller in number than vehicle and Csi cells (f).