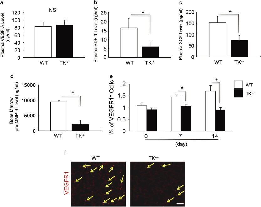
Figure 4

Hematopoietic cytokine levels and the mobilization of VEGFR1+ cells to the lung after PNX are reduced following knockout of VEGFR1. (a, b) Plasma levels of VEGF-A (a) and SDF-1 (b) on day 7 after PNX in WT and VEGFR1 TK−/− mice. Data are represented as the mean±s.d. of n=6 mice. *P<0.05 by Student’s t-test. NS, not significant by Student’s t-test. (c, d) BM levels of pro-MMP-9 (c) and plasma levels of SCF (d) on day 7 after PNX in WT and VEGFR1 TK−/− mice. Data are represented as the mean±s.d. of n=8 mice. *P<0.05 by Student’s t-tests. (e) The percentages of VEGFR1+ cells in peripheral blood on days 0, 7, and 14 after PNX in WT and VEGFR1 TK−/− mice. Data are represented as the mean±s.d. of n=10 mice. *P<0.05 by Student’s t-tests. (f) Immunostaining of VEGFR1+ cells in the lungs of WT and VEGFR1 TK−/− mice at day 14 after PNX. The arrows indicate VEGFR1+ cells. Scale bar=50 μm.