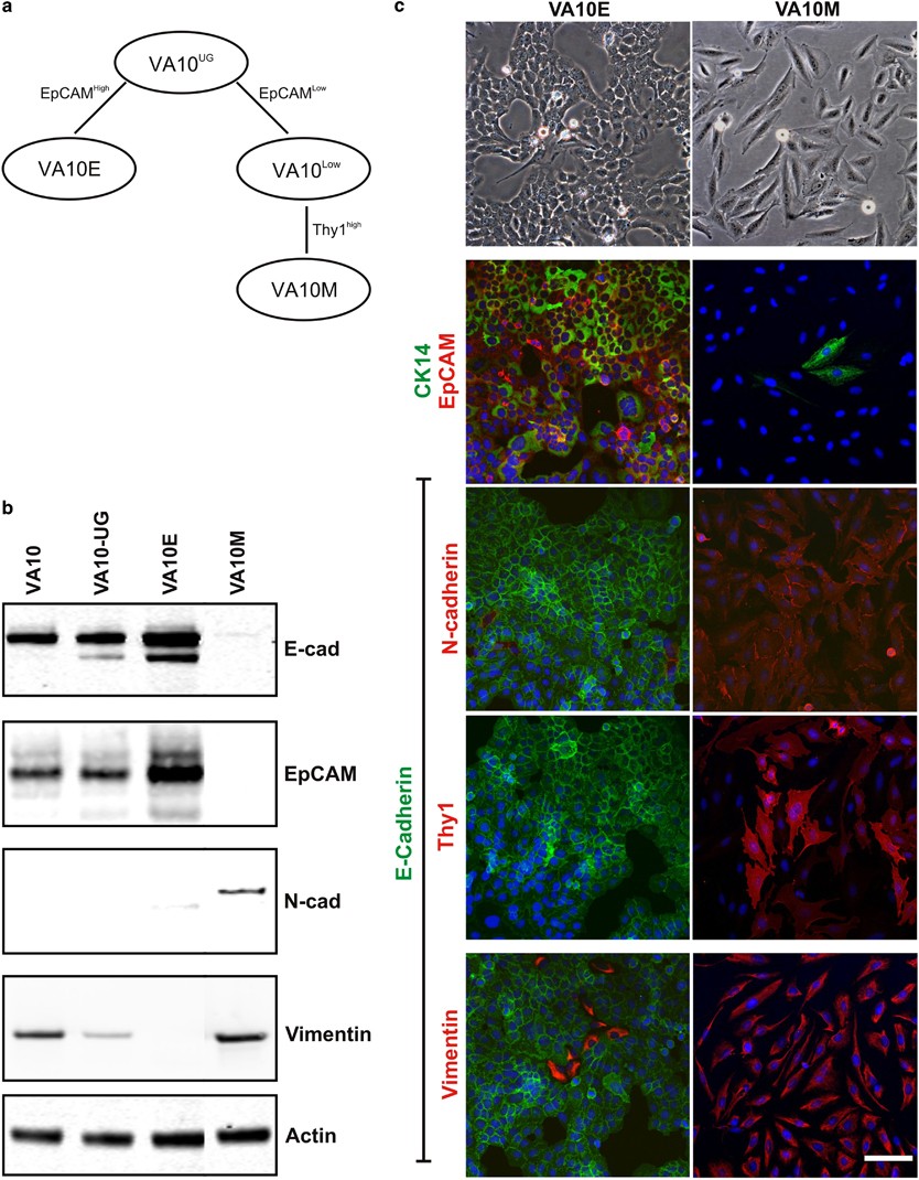
Figure 3

Purification and characterization of VA10-derived epithelial and mesenchymal sub-populations. (a) Purification of epithelial and mesenchymal sub-populations from VA10. Using immunomagnetic cell sorting against EpCAM VA10 was split into EpCAMhigh (left) and EpCAMlow (right). The EpCAMlow sub-population was further sorted according to Thy-1 expression. The resulting sublines will hereafter be termed VA10E and VA10M, respectively. (b) Surface marker expression of VA10M (Thy-1+) indicates a true mesenchymal phenotype. Immunoblot analysis reveals a difference in epithelial and mesenchymal marker expression between the different cell lines tested. E-cadherin expression has been abolished in VA10M, whereas N-cadherin and Vimentin are upregulated indicating a mesenchymal expression pattern. (c) Characterization of VA10-derived epithelial- and mesenchymal sub-populations. VA10E has a cobblestone-like morphology (top panel, left), whereas VA10M is elongated and fibroblast like (top panel, right). Immunostaining reveals a strong mesenchymal expression pattern in VA10M, whereas VA10E predominantly exhibits an epithelial phenotype (bottom panel).