Figure 7
From: Thy-1 interaction with Fas in lipid rafts regulates fibroblast apoptosis and lung injury resolution

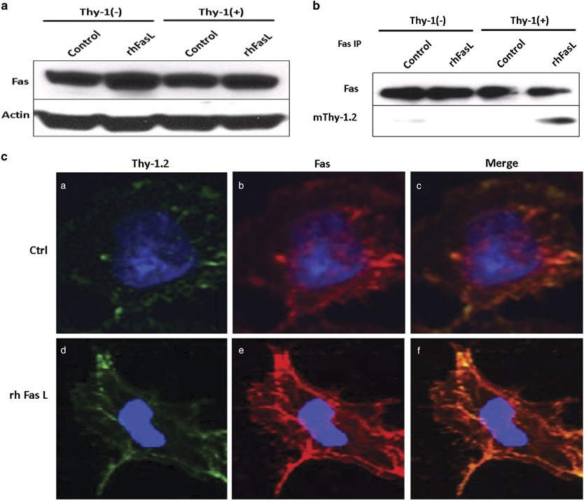
Interaction of Thy-1 with Fas-mediated signaling pathway and lipid raft integrity are required for the activation of caspase-3. (a) Membrane fractionation and immunoisolation of lipid rafts was performed as described in ‘Methods’ section. Total cell lysates prepared from Thy-1.2(+) RFL-6 were used for IP with anti-Fas or normal mouse IgM as described in experimental procedures. Proteins from the immunoprecipitates were detected by western blotting using anti-mouse Thy-1.2 antibody (upper panel) or anti-Fas antibody (lower panel). (b) Cell lysates were collected from Thy-1.2(−) and Thy-1.2(+) RFL-6 followed by immunoblotting. (c) Cells were cultured on coverslips as shown in ‘Materials and Methods’ section and colocalization of Thy-1 with Fas in Thy-1(+) RFL-6 was performed. Staining shows Thy-1.2 (a and d, green) and Fas (b and e, red) associated with the plasma membrane. Yellow color indicates colocalization of Thy-1.2 and Fas after apoptosis induction by 50 ng/ml rhFasL (c and f).