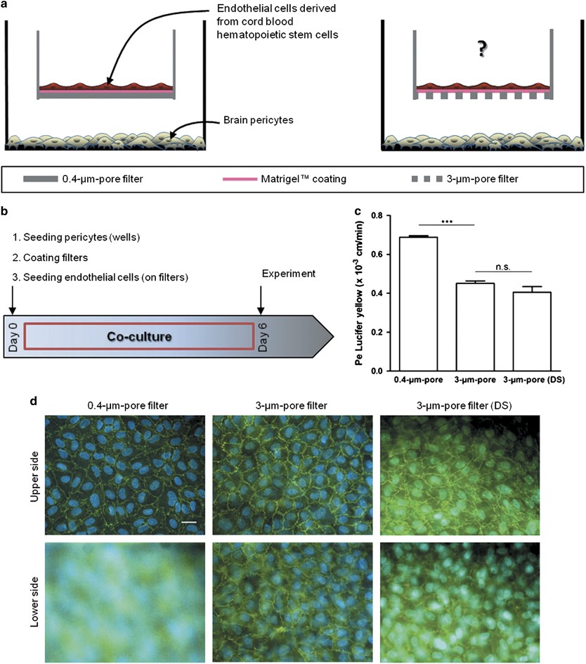
Figure 1

A schematic representation of our original in vitro blood–brain barrier (BBB) model, the protocol for setting it up on 0.4-μm-pore inserts, and the features after direct transposition onto 3-μm-pore inserts. (a) Endothelial cells were derived from cord blood-derived CD34+ hematopoietic stem cells. To induce BBB properties, the ECs were cocultured with bovine brain pericytes.11 In our original model, ECs were seeded onto 0.4-μm-pore inserts (left panel) coated with diluted Matrigel, and pericytes were cultured at the bottom of the wells (right panel). (b) On day 0, pericytes were seeded in 12-well plates. Inserts (0.4-μm-pore membranes) were coated with diluted Matrigel and ECs were seeded onto them. Both cell types were then cocultured until day 6 and use of the resulting BBB model in experiments. (c) The permeability (Pe, expressed in cm/min, on day 6) of the endothelial layer to the low-molecular-weight integrity marker Lucifer yellow (LY) on 0.4- and 3-μm-pore inserts. In a third condition, ECs were seeded on each side of the 3-μm-pore filter membrane (double seeding condition, DS). The data are quoted as the mean±s.e.m. of three experiments, each of which was performed in triplicate. ***P<0.001 in an unpaired t-test; n.s., not significant. (d) Representative photographs showing zonula occludens-1 (ZO-1) (in green) and Hoechst (in blue) staining on each face of 0.4- and 3-μm-pore inserts. The photographs of the upper and lower faces were taken at exactly the same location on the filter. Scale bar: 25 μm.