Figure 1
From: Apolipoprotein A-1 regulates osteoblast and lipoblast precursor cells in mice

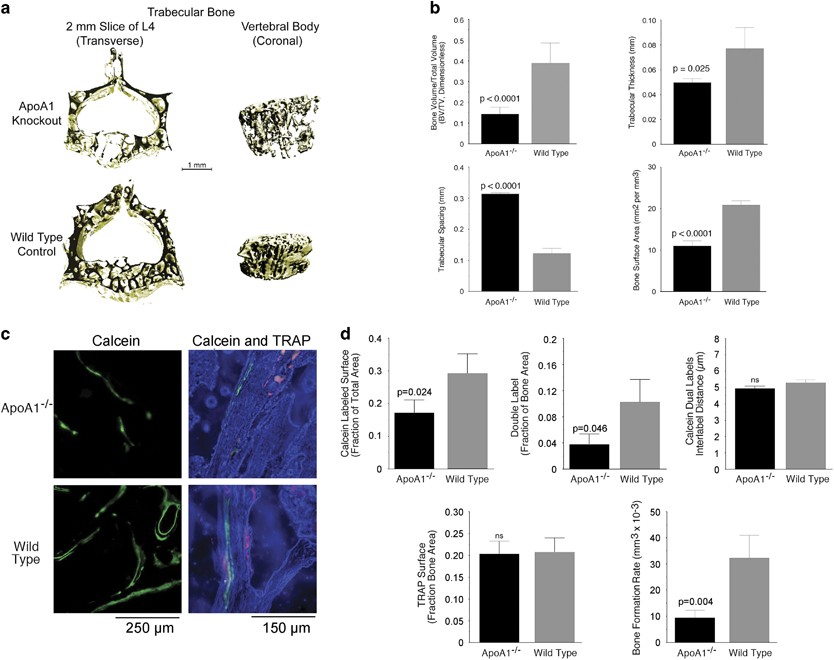
Reduced bone formation in apoA-1−/− mice relative to WT. In this figure, n=4, mean±s.d.; comparisons used Student’s t-test. (a) Micro-CT images as three-dimensional projections of 2 mm slices from lumbar vertebrae of apoA-1−/− and WT mice at 12 weeks of age. (b) Static parameters for four control and four knock-out mice as in (a). Trabecular volume per total bone volume (BV/TV), trabecular thickness (Tb.Th), trabecular spacing (Tb.Sp), and bone surface (BS) were significantly decreased in the apoA-1-deficient compared with the WT mice than in WT mice. (c) Calcein labels on lumbar vertebrae (green, left column) revealed that the apoA-1−/− mice had decreased bone formation rate relative to their WT counterparts. On the contrary, TRAP labeling showed no differences in TRAP activity between the two groups (red, TRAP positive cells). (d) Summary results of dynamic histomorphometry by blinded observers. Note that the calcein-labeled surface, double labels, and bone formation rate were greatly decreased in the apoA-1 compared with the WT mice. In contrast, calcein labeling interval and osteoclast (TRAP) surface per total bone surface were similar between the examined groups.