Figure 4
From: Apolipoprotein A-1 regulates osteoblast and lipoblast precursor cells in mice

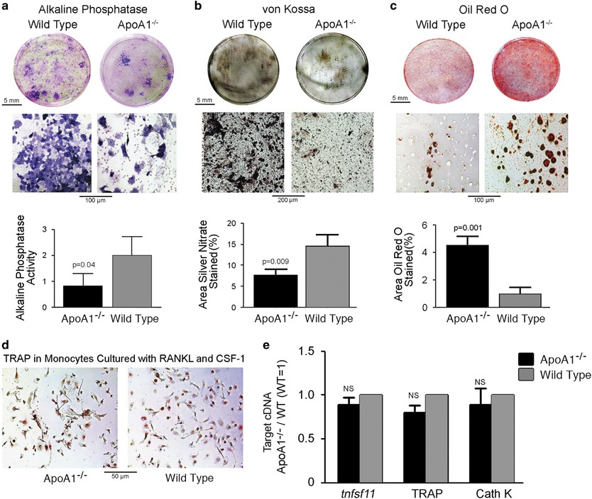
Effect of apoA-I deficiency on osteoblast and adipogenic differentiation in murine MSC. (a–c) Osteoblast and adipocyte differentiation of bone marrow-derived MSCs from wild-type and apoA-I mice. At 21 days after induction, alkaline phosphatase activity (ALP) (a), silver stain for mineral (von Kossa) (b), and oil red O stain for adipocytes (c) were performed. Top row: whole-culture dishes. Bottom row: photomicrographs of representative fields. Fields shown are 250 μm in (a) and (c), 500 μm in (b). Bar graphs summarizing densitometry of four assays are shown below the photomicrographs. The analysis was performed on images obtained from different areas of each dish under × 10 magnification, with the use of Image J software. ALP and mineral were significantly reduced P=0.04 and 0.009, respectively; oil red O was greatly augmented, P=0.001 in the apoA-1−/− mice relative to control wild-type. (d) On the contrary, apoA-1 deficiency did not viably affect bone marrow monocyte differentiation toward osteoclasts. Bone marrow cells were collected from wild-type and apoA-1-deficient mice and cultured in M-CSF and RANKL to induce osteoclast differentiation. TRAP activity was labeled in cell cultures at day 14 showed no difference were between the two groups. (e) Real-time PCR analysis confirmed lack of difference in osteoclast differentiation. RANKL (Tnfsf11) Cathepsin K (Ctsk), TRAP (Trap). Each assay is expressed as fraction of the wild-type normalized to unity.