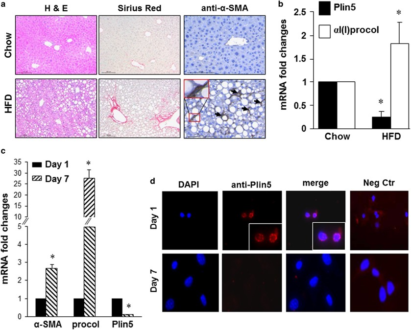
Figure 1

Plin5 is highly expressed in quiescent HSC and dramatically reduced in HSC on activation in vitro and in vivo. (a,b) Samples from an obese and fibrotic mouse model fed a regular chow diet (Chow) or a HFD. (a). Liver sections were stained with hematoxylin and eosin (left panels), Sirius Red (Central panels), or immuno-stain of α-SMA (right panels). Representative views were presented (b). Real-time PCR assays (n=3). *P<0.05 vs HSC from the chow group. (c, d) Freshly isolated HSC from normal mice were cultured for 1 day (Day 1) or 7 days (Day 7). (c) Real-time PCR assays (n=3). *P<0.05 vs HSC at Day 1. (d) Immuno-fluorescent stain of Plin5. Nuclei were stained by DAPI. The negative control (Neg ctr) was conducted without the primary anti-Plin5 antibodies. The inserted squares denoted the enlarged cells in the views. Representative views were presented.