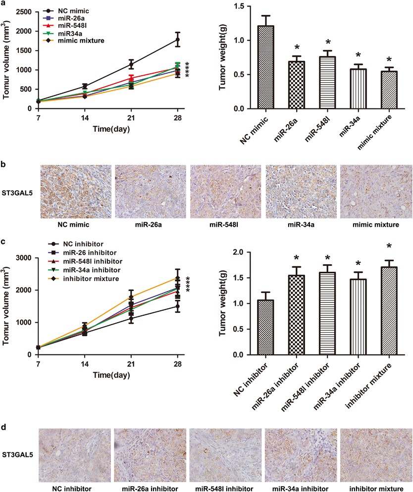
Figure 6

MiR-26a-2-3p, miR-548l and miR-34a-5p regulates MHCC97-H cells tumorigenesis in vivo. (a) miRNA mimics or NC mimic were transfected in MHCC97-H cells, and then cells were inoculated subcutaneously into the right flank of each nude mouse, respectively (n=6). Overexpression of miR-26a-2-3p, miR-548l and miR-34a-5p inhibited the tumor growth of MHCC97-H cells in vivo. The tumor volumes and weight were reduced in the miRNA mimic groups as compared with the NC mimic group (*P<0.05 vs group without an asterisk). (b) The expression levels of ST3GAL5 were analyzed by IHC in tumor sections. (c) miRNA inhibitors or control inhibitor were transfected in MHCC97-L cells, aand then cells were inoculated subcutaneously into the right flank of each nude mouse, respectively (n=6). miR inhibitors enhanced the tumor growth of MHCC97-L cells in vivo. The tumor volumes and weight were increased in the miRNA inhibitor groups as compared with the control group (*P<0.05 vs group without an asterisk). (d) IHC analysis revealed ST3GAL5 expression in tumor sections.