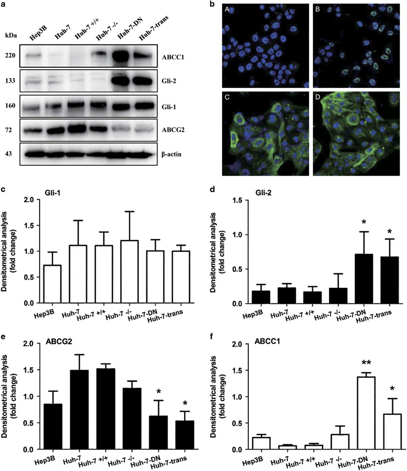
Figure 6

Protein levels of Hh signaling pathway molecules and ABC transporters in various hepatoma cells. (a) Gli-1/2, ABCC1, and ABCG2 protein levels as determined by western blot analysis, and (c–f) arbitrary value of densitometrical analysis of three independent experiments is shown, using β-actin as a loading control. *P<0.05, **P<0.01 compared with Huh-7. (b) Immunofluorescent staining of ABCC1 in CD133+/EpCAM+ (A), CD133-/EpCAM- (B), Huh-7-DN (C), and Huh-7-trans (D). Magnification: × 400.