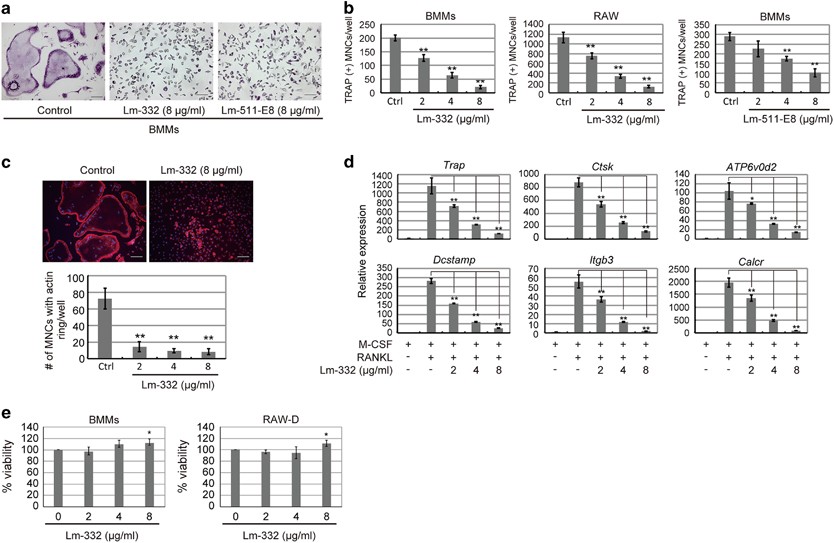
Figure 2

Inhibition of osteoclastogenesis by Laminin-332. BMMs were cultured in 96-well plates coated with indicated concentrations of Lm-332 or Lm-511. BMMs and RAW cells were differentiated into osteoclasts in the presence of 20 ng/ml M-CSF and 50 ng/ml RANKL for 4–5 days or 50 ng/ml RANKL for 3 days. The cells were fixed and stained for TRAP (a), and TRAP-positive multinuclear cells with three or more nuclei were counted (b). The cells were stained for F-actin using Alexa fluor 647-conjugated phalloidin (red) to visualize actin rings and DAPI (blue) for nuclei. The number of MNCs exhibiting actin rings was quantified (c); bars, ±s.d. **P<0.01 by ANOVA with Tukey's test. mRNA expression of osteoclast differentiation-related molecules was analyzed by quantitative real-time PCR. For each target gene, the expression was normalized to β-2-microglobulin (B2m), and the expression level is shown relative to the control (designated as 1) for comparison (d); bars, ±s.d. **P<0.01 by ANOVA with Tukey's test. BMMs and RAW-D cells (5 × 103 cells/well) were cultured in 96-well plates coated with indicated concentrations of Lm-332. Viable cells were identified by PrestoBlue fluorescent dye as described in the 'Materials and Methods' section (e); bars, ±s.d. *P<0.05 by ANOVA with Tukey's test.