Figure 3
From: Resistance to HSV-1 infection in the epithelium resides with the novel innate sensor, IFI-16

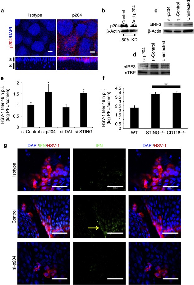
p204/IFI-16 expressed in the corneal epithelium drives resistance to HSV-1. (a) Uninfected WT mice were evaluated for p204 expression (red) by confocal microscopy and the sensor was found in the nuclear (blue), perinuclear, and cytoplasmic regions of the corneal epithelium using a × 400 objective with a digital zoom of × 10. The lower panels are 3D reconstructions of the cornea. S, stroma; E, epithelium; white bars, 50 μm; UI, uninfected. (b) In vivo siRNA knockdown of p204 was then performed in infected WT mice and consistently >50% of levels of infected mice transfected with nonspecific siRNA. After siRNA knockdown of p204 and HSV-1 infection, IRF-3 cytoplasmic levels were diminished in siRNA-transfected groups (c); however, nuclear translocation of IRF-3 (d) was severely diminished 48 h pi in the nuclear extract of WT corneas treated exclusively with si-p204 as compared with those of control siRNA-treated or uninfected mice. n, nuclear. (e) A loss of p204 or STING after siRNA knockdown resulted in significantly more infectious virus in the cornea compared with WT mice treated with nonspecific siRNA or siRNA to DAI (n=4–8 corneas) as determined by plaque assay. *P<0.05 comparing STING or p204 with DAI or control, values are representative of 2–3 independent experiments. (f) WT, STING−/−, and CD118−/− mice were infected with HSV-1 (1,000 p.f.u. per cornea) and viral load determined by plaque assay 48 h pi. Results represent 2 experiments of 2–4 corneas per group per experiment and are expressed as the mean log p.f.u. per cornea±s.e.m. **P<0.01 compared with WT. (g) Trif−/− mice were transfected with nonspecific or anti-p204 siRNA and subsequently infected with HSV-1 (1,000 p.f.u. per cornea). Forty-eight hours pi IFN production (green) was analyzed by confocal microscopy in relation to herpetic lesions (red) in the cornea. White bars, 50 μm. DAI, DNA-dependent activator of IFN-regulatory factor; HSV, herpes simplex virus; IFN, interferon; pi, post infection; siRNA, small-interfering RNA; 3D, three dimensional; WT, wild type.