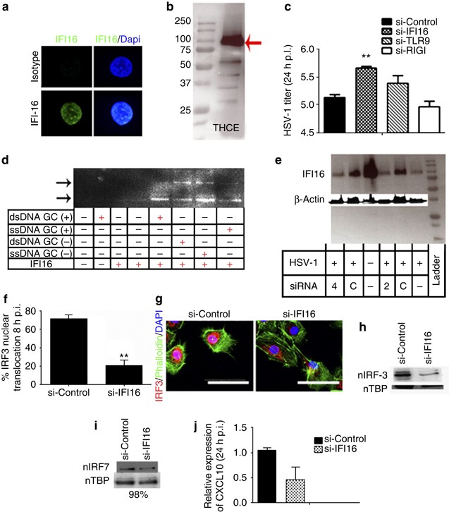
Figure 6
From: Resistance to HSV-1 infection in the epithelium resides with the novel innate sensor, IFI-16

Human IFI-16 drives innate resistance in the cornea to HSV-1. (a) The human homolog, IFI-16 (green), was localized to the nucleus (blue) of uninfected THCE cells by confocal imaging using a × 400 objective and digital zoom of × 10. White bars, 200 μm. (b) Imaging was confirmed by western blot of uninfected THCE cells indicating the presence of the ∼90 kDa protein as highlighted by the red arrow. (c) THCE cells were transfected with 2 pmol of control siRNA or siRNA to IFI-16, TLR-9, or RIG-I and infected 4 h later. Twenty-four hours pi, infectious content was evaluated by plaque assay (n=4–6 per group, 2 independent experiments). **P<0.01 comparing siRNA IFI-16 with siRNA control-treated groups. (d) To confirm a direct interaction between the DNA sensor (IFI-16) and HSV-1, ChIP pulldown of a biotinylated 50mer of DNA (single- or double-stranded, GC or non-GC rich) with IFI-16 antibody was performed in THCE cells and then subsequently identified by western blot analysis. (e) IFI-16 knockdown was performed in THCE cells with varying concentrations of control and anti-IFI-16 siRNA (2 or 4 pmol). Knockdown was confirmed by western blot. (f–h) After IFI-16 knockdown, IRF-3 nuclear translocation (g) was severely diminished 8 h pi as seen by confocal microscopy (quantified in panel f) and western blot analysis (panel h). n, nuclear; white bar, 50 μm. Images and blots are representative of 2–4 independent experiments. (i) However, IRF-7 nuclear translocation was no different (levels 98% of control) comparing IFI-16 knockdown with control-transfected THCE cells. Image represents two independent experiments. (j) THCE cells were transfected and infected. Twenty-four hours pi, CXCL10 expression was evaluated by RT-PCR. Results are representative of 2 independent experiments of 2–3 samples per group and expressed as the relative expression±s.e.m. ChIP, chromatin immunoprecipitation; HSV, herpes simplex virus; pi, post infection; RT-PCR, reverse transcriptase-PCR; siRNA, small-interfering RNA; THCE, telomerase-immortalized human corneal epithelial; TLR, Toll-like receptor.