Figure 7
From: Resistance to HSV-1 infection in the epithelium resides with the novel innate sensor, IFI-16

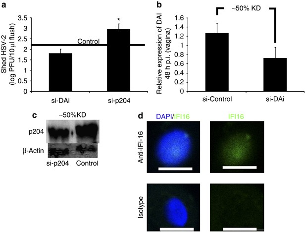
p204/IFI-16 drives epithelial resistance to HSV. To evaluate the role of p204/IFI-16 in other epithelial tissues, WT mice were transfected and infected with 2,000 p.f.u. per vagina. Viral shedding into the vaginal lumen (a) was evaluated by plaque assay 48 h pi. Results represent two independent experiments of two mice per group and are expressed as the mean log p.f.u. per tissue ±s.e.m. *P<0.05 when comparing si-DAI with si-p204; black line represents levels seen in control-transfected mice. (b, c) RT-PCR or western blot analysis was used to confirm knockdown efficiency of DAI and p204 in the vaginal tissue respectively. (d) To identify the presence of IFI-16 (green) in human skin, adult primary keratinocytes were stained and imaged at × 200 with a digital zoom of 2.5. Images represent 2 independent experiments of 1–2 samples per group. White bars, 10 μm. DAI, DNA-dependent activator of IFN-regulatory factor; KD, knockdown; HSV, herpes simplex virus; pi, post infection; RT-PCR, reverse transcriptase-PCR; WT, wild type.