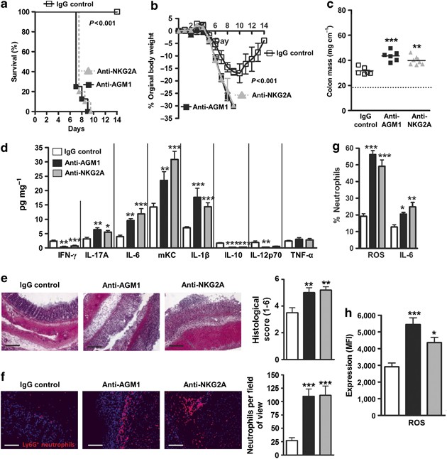
Figure 5

Blockade of NKG2A in vivo exacerbates disease severity during detran sodium sulfate (DSS)-induced colitis and corresponding neutrophil inflammatory responses. (a) Mortality, (b) body weight loss, and (c) colon mass in mice treated with anti-NKG2A or anti-asialo GM1 (anti-AGM1; every 3–4 days), (plus isotype immunoglobulin G (IgG) control mice) in mice undergoing DSS-induced colitis. Dotted line indicates average healthy colon mass. (d) Cytokine levels in whole colonic homogenates on day 7 post-DSS. (e) Representative histology of hematoxylin and eosin–stained colon sections at day 7 post-DSS (Bar=200 μm) and graph shows overall histology score. (f) Immunofluorescent staining of neutrophils (Ly6G, red) and nuclei (blue) from DSS control (natural killer (NK) cell+), NK-depleted mice (anti-AGM1) and anti-NKG2A mice. A representative picture for each group (n=4) is shown. Bar=100 μm. Bars represent means±s.d. of the total number of positive cells per field of view. Flow cytometric analysis of reactive oxygen species (ROS; DHR-123) and interleukin (IL)-6 neutrophil responses. Bar graphs represent the (g) percentage and (h) mean fluorescent intensity of neutrophils expressing markers±s.d. Data are means±s.d., n=8–10 mice per group. *P<0.05, **P<0.01, and ***P<0.001. IFN, interferon; mKC, mouse keratinocyte-derived chemokine; TNF, tumor necrosis factor.