Figure 3

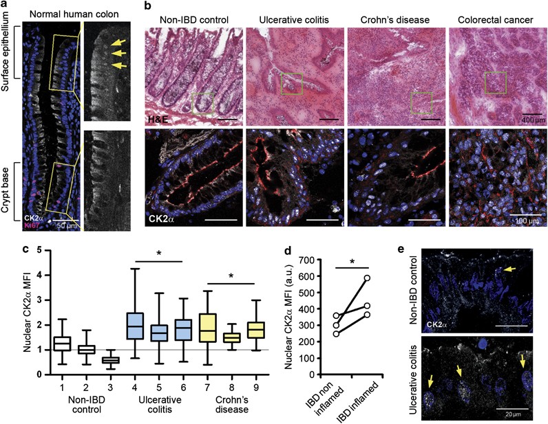
Nuclear localization of CK2α is observed in human inflammatory bowel disease (IBD). (a) Representative CK2α staining in normal human colon. The crypt base proliferative compartment is highlighted by Ki67 staining. Arrows show nuclear localization in intestinal epithelial cells (IECs) at the crypt-surface interface. (b) Hematoxylin and eosin (H&E; upper panels) and CK2α staining (lower panels; magnification of highlighted areas) of control and acutely inflamed IBD tissue. Colorectal cancer samples served as control. Slides were counterstained with phalloidin (red) to highlight the crypt lumen. (c) Quantification of nuclear CK2α mean fluorescence intensity (MFI) in control and IBD tissues. Results were normalized to the average MFI of controls, and displayed as box-and-whisker plot with mean and quartiles±maximum/minimum; n>50 IECs per data point. 1, 2: histologically normal cancer margin; 3: benign polyp. (d) CK2α nuclear MFI (arbitrary units (a.u.)) in matched quiescent and inflamed mucosal samples from patients with IBD; n>100 IECs per data point. (e) CK2α staining in surface IECs. Arrows highlight strong nuclear CK2α signal. *P<0.01.