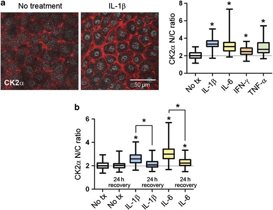
Figure 4

Inflammatory cytokines induce nuclear translocation of CK2α. (a) IEC-6 cells were treated with the indicated cytokines (10 ng ml−1) for 24 h, and stained for CK2α and filamentous actin (red). Increased actin stress fibers can be seen in cytokine-treated cells. Quantification of the nuclear/cytoplasmic (N/C) signal ratio is shown on the right. (b) IEC-6 cells were treated as indicated for 24 h, or for 24 h followed by 24 h of media only. The graphs show one representative out of three independent experiments with ≥100 cells per condition. Results in a and b are displayed as box-and-whisker plot with mean and quartiles±maximum/minimum. IEC, intestinal epithelial cell; IFN-γ, interferon-γ; IL, interleukin; TNF-α, tumor necrosis factor-α. *P<0.01.