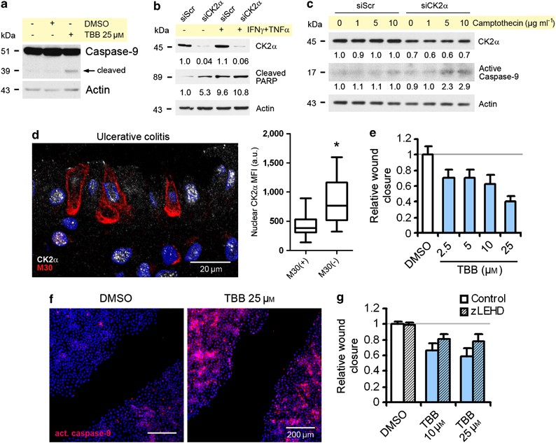
Figure 5

CK2 inhibits caspase-dependent intestinal epithelial cell (IEC) apoptosis and promotes cell migration. (a) IEC-6 cells were treated as indicated for 8 h, and probed for caspase-9 cleavage. DMSO, dimethyl sulfoxide; TBB, 4,5,6,7-tetrabromobenzotriazole. (b) CK2α was depleted in SK-CO15 cells, and cells were then treated with cytokines (interferon (IFN): 50 U ml−1; tumor necrosis factor (TNF): 20 ng ml−1) for 24 h. Apoptosis induction was assessed by poly(ADP-ribose) polymerase (PARP) cleavage. Normalized signal intensity is indicated below the blots. (c) CK2α was depleted in SW480 cells, and cells were treated with camptothecin for 4 h. Normalized signal intensity is indicated below the blots. (d) Inflammatory bowel disease (IBD) tissue samples were stained for CK2α and M30 (caspase-mediated cleavage of cytokeratin 18). A representative image of surface epithelium from an ulcerative colitis sample is shown on the left. The graph depicts nuclear CK2α mean fluorescence intensity (MFI; arbitrary units (a.u.)) in normal and apoptotic IECs. Results are displayed as box-and-whisker plot with mean and quartiles±maximum/minimum. (e) IEC-6 cells were scratch-wounded and treated as indicated. Remaining wounds were measured after 8 h. Results are representative of three independent experiments with six wells per condition. (f) Scratch-wounded IEC-6 cells were stained for cleaved caspase-9 after 4 h of migration. (g) Cell migration was partially restored by addition of caspase-9 inhibitor zLEHD-fmk (5 μm). Wound closure was determined after 8 h. Results are representative of two experiments with three wells per condition. *P<0.01.