Figure 2
From: Oxidative stress-mediated iNKT-cell activation is involved in COPD pathogenesis

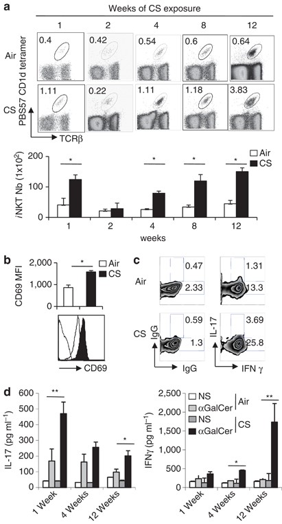
Cigarette smoke (CS) exposure enhances the number of pulmonary invariant natural killer T (iNKT) cells and triggers their activation. (a) Mice were exposed to CS 5 days a week for a period of 1, 2, 4, 8, and 12 weeks. The frequency (upper panel) and number (lower panel) of iNKT cells (CD45+ TCRβ+ PBS57-loaded CD1d tetramer+ cells) in lung tissues were determined. Data are representative of one experiment out of three time courses performed (mean±s.e.m.). (b) Mice were killed after 12 weeks of CS exposure and the expression level of CD69 on lung iNKT cells was determined. (c) Lung mononuclear cells from mice exposed to CS for 1 week were restimulated with PMA/ionomycin for 3 h. Gated iNKT cells were analyzed for intra-cellular interferon (IFN)-γ and interleukin (IL)-17 production. Gates were set based on the relative isotype control. Representative dot plots are shown (n=3). (d) Lung cells from mice exposed to CS for 1, 4, or 12 weeks were treated with αGalCer (100 ng ml−1) or not (NS, non stimulated) for 48 h. The concentrations of IL-17 and IFN-γ were analyzed by ELISA in the supernatants. Values represent the mean±s.e.m. (n=5). *P<0.05, **P<0.01.