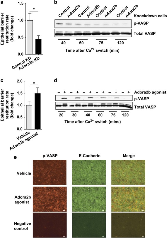
Figure 6

Epithelial Adora2b (A2B adenosine receptor) promotes barrier restitution in intestinal epithelial cells. Calcium switch assays were performed using intestinal epithelial cells with a fully competent barrier. Cells were placed in calcium-depleting conditions until barrier function was fully compromised and subsequently allowed to recover in calcium complete media for the time points outlined. (a) Barrier recovery studies were performed with T84 intestinal epithelial cells with constitutive Adora2b knockdown (Adora2b KD) or nonspecific gene KD (control KD) as mentioned. FITC (fluorescein isothiocyanate)-labeled dextran (10 kDa) was added to the apical aspect of the cells at the start of the recovery period. Media from the basolateral aspect were sampled every 15 min for 105 min and fluorescence in the media at each point was measured to analyze rate of barrier restitution. Results are displayed as fold change in the rate of restitution and represent two independent experiments with 4–6 wells per experiment. (b) Constitutive Adora2b or control KD cells were used in calcium switch assays as described above and allowed to recover for the indicated times. Total protein was extracted and phosphorylated vasodilator-stimulated phosphoprotein (p-VASP) (Ser157) and total VASP levels were determined by Western blot analysis. Results are representative of three independent experiments with 2 wells per time point per experiment. (c) T84 intestinal epithelial cells were used in calcium switch assays. Vehicle or the Adora2b-specific agonist (BAY 60-6583; 10 μM) was added to both the basolateral and apical aspects of the cells at the beginning of the recovery period. Barrier restitution rate was determined as described in a. Results are representative of three independent experiments with 4–6 wells per experiment. (d) T84 intestinal epithelial cells were treated as described in c and cells were harvested at different time points during the recovery period as indicated. Total protein was extracted and p-VASP (Ser157) and total VASP levels were determined by Western blot analysis. Results are representative of three independent experiments with 2 wells per time point per experiment. (e) Calcium switch assays were performed with T84 cells as described in c. Cells were allowed to recover for 30 min in the presence of vehicle or Adora2b agonist before fixation with 2% paraformaldehyde. Cells were costained with a p-VASP (Ser157) and an E-cadherin antibody followed by fluorescent secondary antibody labeling. Primary antibodies were omitted as negative control. Representative images were acquired at original magnification × 20. Bar=50 μm. Results are representative of three independent experiments with at least 2 wells per group. Results are displayed as mean±s.e.m. Statistical analysis was performed using the Student’s t-test. *P<0.05.