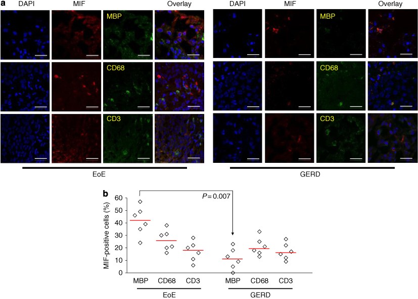
Figure 2

Co-localization of macrophage migration inhibitory factor (MIF) with inflammatory cells in eosinophilic esophagitis (EoE). Co-localization of MIF (red) with Eosinophils major basic protein (MBP), macrophages (CD68), and T cells (CD3) (green) was performed by double immunofluorescence with confocal microscopy analysis. In the esophageal mucosa of patients with eosinophilic EoE, MIF co-localizes predominantly with eosinophils, and to a lesser extent with macrophages, and T cells. In the mucosa from gastro-esophageal reflux disease (GERD), MIF co-localizes predominantly with macrophages and T cells, and significantly less with eosinophils (a). Figure representative of mucosal samples from six EoE and six GERD patients. Length bars represent 50 μm. Percentages of double-positive cells in the esophageal mucosa are individually represented. Horizontal bars represent medians (b).