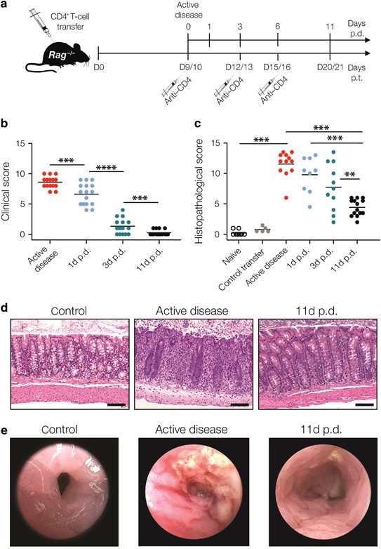
Figure 1

Depletion of colitogenic CD4 T cells rapidly induces remission in mice with intestinal inflammation. (a) Treatment protocol: Rag−/−H. typhlonius positive (H+) mice were transferred with either 2 × 105 CD4+CD45RBhi T cells alone to induce colitis or injected with 2 × 105 CD4+CD45RBlo CD25+ T cells as controls (control transfer). Upon induction of active intestinal inflammation (clinical scores 8–10), mice were treated with depleting CD4 antibodies (500 μg per mouse) three times on days 9/10,12/13, and 15/16 to induce remission in colitic mice. p.d.: postdepletion; p.t.: posttransfer. (b) Clinical disease scores of mice with active intestinal inflammation and upon anti-CD4-induced remission in colitis. (c) Histopathological scores of naive mice, control transferred mice, mice with active disease, or in remission in colitis. (d) Hematoxylin and eosin staining of colonic tissue sections from control mice, mice with active disease, or mice depleted of colitogenic CD4 T cells to induce remission in colitis at day 11 after anti-CD4 depletion (p.d.). Bars=100 μm. (e) Representative colonoscopy of a naive mouse prior T-cell transfer, during active colitis, or in remission in colitis (11d after anti-CD4 depletion). For a–d, pooled data from five independent experiments with n=7–12 mice per group are shown. For e, representative colonoscopy of one animal with n=3–5 mice per group. Graphs represent mean values of individual mice. Statistics compare mice with active disease vs. mice in remission in colitis using one-way analysis of variance with Tukey’s multiple comparison test; **P<0.01; ***P<0.001.