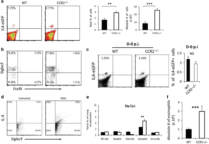
Figure 1

Identification of interleukin (IL)-4+ cells in CCR2−/− mice during H. capsulatum infection. (a) Quantitative analysis of IL4-eGFP+ cells in the lungs of wild-type (WT) and CCR2−/− mice at day 3 post infection (p.i.) by flow cytometry. (b) Identification of IL4-eGFP+ eosinophils at day 3 p.i. Eosinophils defined as SSChi SiglecF+ FcɛRI− CD11b+. (c) Comparison of IL4-eGFP+ cells in the lungs of WT and CCR2−/− mice before infection. (d) IL-4 expression in CCR2−/− lung eosinophils at day 3 p.i. Cells were stimulated for 4 h with 120 ng ml−1 phorbol 12-myristate 13-acetate (PMA)/ionomycin, the last 2 h in the presence of Brefeldin A (BFA). (e and f) Analysis of leukocytes associated with innate IL-4 production in WT and CCR2−/− (non-reporter) mice at day 3 p.i. All flow cytometry plots are representative of one of eight mice from two independent experiments. Graphical data are depicted as mean±s.e.m., n=8 from 2 independent experiments. **P<0.01, ***P<0.005.