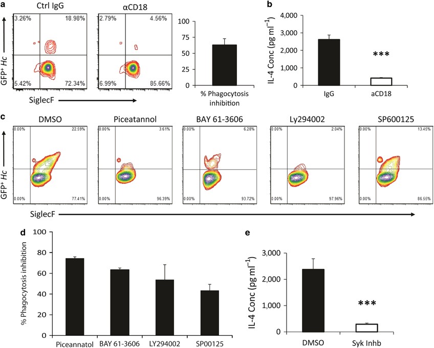
Figure 6

Eosinophil uptake of H. capsulatum is dependent on CR3. Flow cytometric analysis (a) and measurement of interleukin (IL)-4 protein in culture supernatants (b) of infected-bone marrow-derived eosinophils pre-incubated with control IgG or CD18 blocking antibody (5 μg ml−1) for 90 min. Subsequently, cells were infected with 5 multiplicity of infection (MOI) GFP+ H. capsulatum yeasts for 6 h. (c) Flow cytometric analysis of infected-bone marrow-derived eosinophils pre-incubated with DMSO, Syk inhibitors piceannatol (50 μM) and BAY 61-3606 (1 μM), PI3K inhibitor, LY294002 (2 μM) or JNK inhibitor, SP600125 (10 μg ml−1) for 90 min before infection. Flow cytometry plots are representative of one of three independent experiments. (d) % phagocytosis inhibition for each of the inhibitors. (e) Measurement of IL-4 protein in culture supernatants of infected-bone marrow-derived eosinophils pre-incubated with DMSO or piceannatol. Graphical values are represented as mean±s.e.m. from 4 to 5 independent experiments. ***P<0.005.