Figure 6
From: Composition and dynamics of the uterine NK cell KIR repertoire in menstrual blood

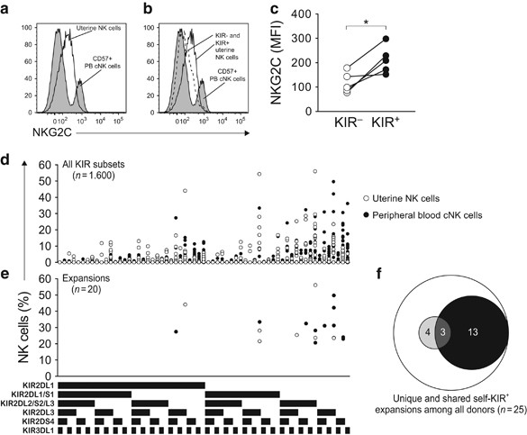
Menstrual blood contains NKG2C+self-KIR+ uterine NK cell expansions. (a) Representative staining for NKG2C on CD9+ uterine NK cells (solid line) and CD57+NKG2A-CD16+CD56dim peripheral blood NK cells (gray histogram) from the same donor. (b) Representative staining for NKG2C on KIR+CD9+ uterine NK cells (solid line), KIR-CD9+ uterine NK cells (dotted line), and CD57+NKG2A-CD16+CD56dim peripheral blood NK cells (gray histogram). (c) Mean fluorescence intensity (MFI) of NKG2C expression on KIR+ and KIR− uterine NK cells (n=5, *P<0.05, Wilcoxon test). (d) KIR repertoire plots of uterine NK cells (CD16−CD57−NKG2A+, open white circles) and NKG2A−CD16+CD56dim peripheral blood NK cells (black circles) (n=25 and 1,600 data points). (e) KIR repertoire plots of donors with expanded KIR+ uterine NK cell populations (open white circles) and/or NKG2A-CD16+CD56dim peripheral blood NK cell populations (black circles). Expansions were defined with Tukey's range test in combination with frequency of parent population and of total NK cells. (f) Venn diagram illustrating unique or shared expansions between uterine (gray) and peripheral blood (black) NK cells in proportion to the total number of investigated donors (open circle).