Figure 3
From: Protective role of γδ T cells in cigarette smoke and influenza infection

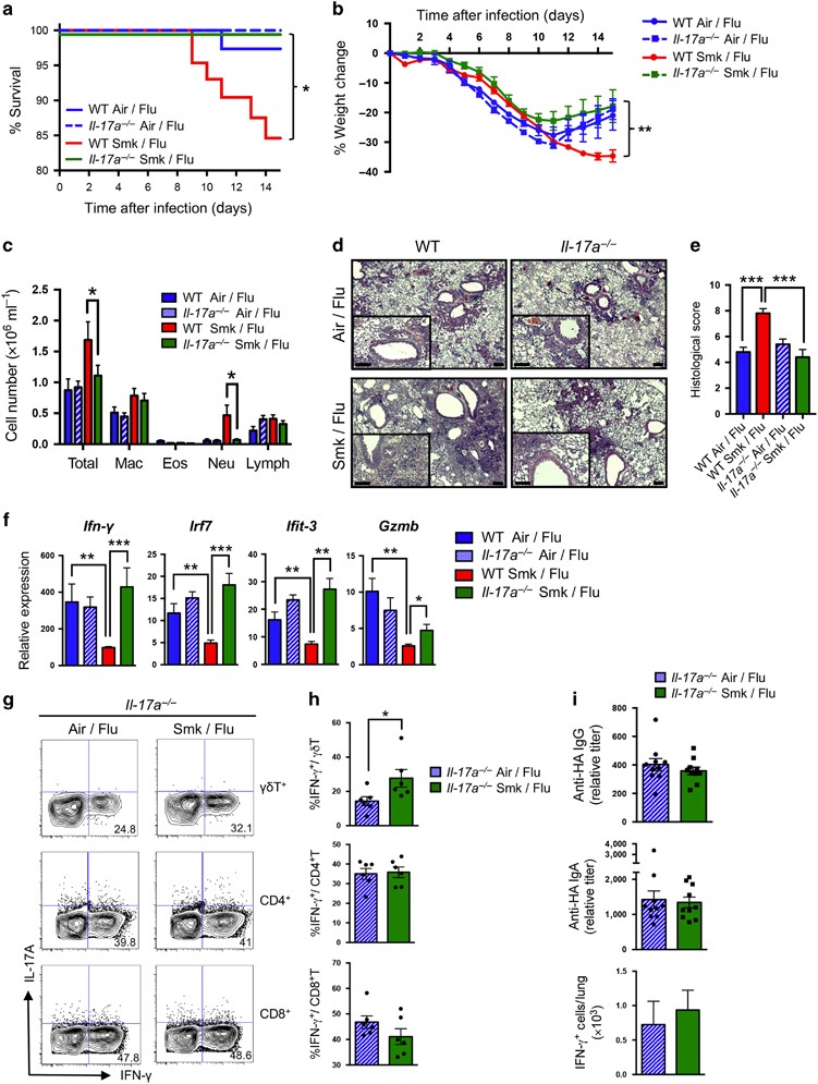
Il-17a−/− mice exposed to smoke generate protective immune response against influenza. Il-17a−/− mice were exposed to air (Air) or smoke (Smk) for three months and were infected with sub-lethal H3N2 per protocol (Supplementary Figure S1). (a) Kaplan–Meier Survival curve for influenza-infected wild-type (WT) and IL-17a−/− (Air/Flu and Smk/Flu) mice. (WT Air/Flu, n=58; WT Smk/Flu, n=43; Il-17a−/−Air/Flu, n=20, Il-17a−/− Smk/Flu, n=30) determined by log-rank test. *P<0.05 WT Smk/Flu vs. Il-17a−/− Smk/Flu. (b) Percent body weight changes were monitored in the same group of mice for 14 days following influenza infection. (c) Representative experiments showing total bronchoalveolar lavage (BAL) cell count and differential (macrophages (Mac), eosinophil (Eos), lymphocytes (Lym), and neutrophils (Neu)) in the same group of mice described in (a) (n=7 or 8 per group) on day 14 following influenza infection. (d) Representative hematoxylin and eosin (H&E) stain of lung tissue section 14 days after influenza A infection and histology scoring (e) (n=5 mice per group). Scale bars, 100 μm. ***P<0.001 (f) mRNA expression in total lung cells from WT and Il-17a−/− in the same group of mice (n=6 or 8 per group). (g) Representative flow cytometry intracytoplasmic cytokine (ICC) plots and (h) cumulative frequencies for interleukin (IL)-17A and interferon (IFN)-γ production in each of the T-cells subsets isolated from lungs in 2 different groups of Il-17a−/− mice as indicated before (n=6 in each group). (i) Quantification of anti-hemagglutinin (HA)-specific IgG or IgA antibody using lung homogenates in the same groups. Pooled data from two separate experiments (n=5 per group). IFN-γ measured in whole lung homogenates using enzyme linked immune-spot (ELISpot) in the same group of mice (n=6 per group). Results are mean±s.e.m. *P<0.05, **P<0.01, ***P<0.001 as determined by the Student’s t-test and Bonferroni correction.