Figure 5
From: Protective role of γδ T cells in cigarette smoke and influenza infection

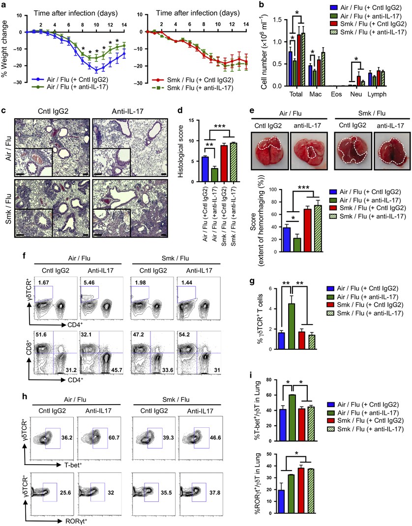
Interleukin (IL)-17 inhibition improves influenza recovery. Wild-type (WT) mice were exposed to air (Air) or smoke (Smk) for three months and were infected with sublethal H3N2 per protocol (Supplementary Figure S9A). Mice were treated with anti-IL-17A or isotype control (Cntrl IgG2) 100 μg per mouse for 3 days before flu infection and continued every 3 days for 2 weeks. (a) Percent body weight changes following influenza (n=9 or 10). (b) Total BAL cell count and differential (macrophages (Mac), eosinophil (Eos), lymphocytes (Lym), and neutrophils (Neu)) in the same group of mice on day 14 following influenza infection described in a *P<0.05 (n=8 or 9 mice per group). (c) Representative hematoxylin and eosin (H&E) stain of lung tissue section 14 days after influenza A infection and pathology score. (d) **P<0.01, ***P<0.001. Scale bar, 100 μm. (e) Representative lung hemorrhage (top) and cumulative scores (bottom) in the same group of mice. (f) Representative flow cytometry, and (g) cumulative data showing relative abundance of γδ, CD4, and CD8 T cells in the lungs(n=6 in each group. **P<0.01 (h) Representative, and cumulative (i) lung CD45+ cells isolated from Air/Flu and Smk/Flu-exposed mice as described in (b), and were cultured with anti-IL-17 antibody (30 μg ml−1) or isotype control (IgG2) for 24hr. T-bet, and Rorγt expression in γδ T cells were detected using flow cytometry. Results are mean ± s.e.m (n=4 per group). *P<0.05 using the Student’s t-test with Bonferroni correction.