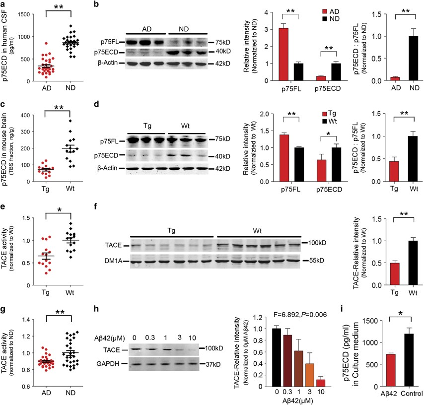
Figure 1

p75NTR ectodomain shedding in the brains of Alzheimer’s disease patients and mice is downregulated by the inhibition of tumor necrosis factor-alpha-converting enzyme (TACE) activity induced by amyloid-beta. (a) Enzyme-linked immunosorbent assay of p75NTR ectodomain in cerebrospinal fluid of Alzheimer’s disease patients and age-matched nondemented controls (n=29 for Alzheimer’s disease, n=27 for nondemented, mean±s.e.m., Student’s t-test, **P<0.01). (b) Western blot of full length p75NTR in Alzheimer’s disease and nondemented brain tissues, and the quantitative analyses of full length p75NTR, p75NTR ectodomain and p75NTR ectodomain:full length p75NTR ratio (n=12 for Alzheimer’s disease, n=12 for nondemented, mean±s.e.m., Student’s t-test, *P<0.05, **P<0.01). (c) Enzyme-linked immunosorbent assay analysis of p75NTR ectodomain in Tris-buffered saline fraction of brain homogenates of 12-month-old Alzheimer’s disease mice (Tg) and wild-type littermates (n=14 for Tg, n=14 for wild type, mean±s.e.m., Student’s t-test, **P<0.01). (d) Western blot of p75NTR on brain tissues from 12-month-old Tg and wild-type mice, and the quantitative analysis of full length p75NTR, p75NTR ectodomain and p75NTR ectodomain:full length p75NTR ratio (n=13 for Tg, n=14 for wild type, mean±s.e.m., Student’s t-test, *P<0.05, **P<0.01). (e) TACE activity of brain homogenates of 12-month-old Tg and wild-type mice assessed by fluorimetric assay (n=14 for Tg, n=14 for wild type, mean±s.e.m., Student’s t-test, *P<0.05). (f) Western blot of TACE in Tg and wild-type mice brain and quantitative analysis (n=14 for Tg, n=14 for wild type, mean±s.e.m., Student’s t-test, **P<0.01). (g) TACE activity in cerebrospinal fluid of Alzheimer’s disease patients and nondemented controls (n=29 for Alzheimer’s disease, n=27 for nondemented, mean±s.e.m., Student’s t-test, **P<0.01). (h) Western blot and quantification of TACE in extracts of cultured mouse primary cortical neurons treated with different doses of Aβ42 (n=3, mean±s.e.m., one-way analysis of variance, Tukey’s test, *P<0.05). (i) Enzyme-linked immunosorbent assay analysis of p75NTR ectodomain in culture medium of mouse cortical neurons treated with or without 1.0-μm-Aβ42 (n=3 per group, mean±s.e.m., Student’s t-test, *P<0.05).