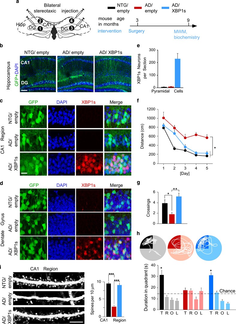
Figure 1

Expressing XBP1s in the hippocampus rescues cognitive function in 3xTg-AD mice. (a) Left, stereotaxic injection of lentiviral vectors into the hippocampus of 3xTg-AD (AD) and nontransgenic (NTG) control mice. Right, timeline of Morris water maze (MWM) test and subsequent biochemical analysis of mice. (b) Representative immunofluorescence (IF) images showing GFP-positive cells (green) and DAPI staining (blue). Scale bar, 100 μm. (c, d) Representative IF images showing XBP1s expression in CA1 region (c) and DG (d) at high magnification. Scale bar, 20 μm. (e) Quantitation of XBP1s expression by IF in the CA1 region. (f) Spatial learning curves in the MWM showing distance traveled to reach the hidden platform (n=8 mice per group). Kruskal–Wallis test on day 1: H=5.066, P>0.05; Kruskal–Wallis test on day 5: H=10.6082, P<0.001. Mann–Whitney post hoc test: AD/empty versus all other groups on Day 5, *P<0.05. (g) A probe trial showing crossings of the platform location. Kruskal–Wallis test: H=10.2162, P<0.001. Mann–Whitney post hoc test. (h) A probe trial showing time spent per quadrant in the MWM (T, target; R, right; O, opposite; L, left). Univariate Mann–Whitney test (versus chance): NTG/empty, U=21, P<0.05; AD/empty, U=11, P>0.05; AD/XBP1s, U=21, P<0.05. (i) Spine density in CA1 region (Number of slices per mouse/number of mice: 5/7 per group). Kruskal–Wallis test: H=40.5554, P<0.001. Nemenyi post hoc test. Scale bar, 10 μm. All values are mean±s.e.m.