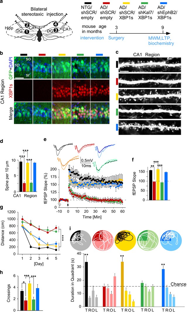
Figure 5

Depletion of Kalirin-7, but not EphB2, abolishes XBP1s-associated rescue of synaptic plasticity and memory in 3xTg-AD mice. (a) Left, stereotaxic injection of lentiviral vectors into the hippocampus of 3xTg-AD (AD) and nontransgenic (NTG) control mice. Right, timeline of Morris water maze (MWM) test and subsequent biochemical analysis of mice. (b) Immunofluorescence images depicting GFP-positive cells with DAPI and XBP1s stainings in CA1 region. Scale bar, 20 μm. (c, d) Spine density in CA1 region (number of slice per mouse/number of mice: 5/7 per group). Kruskal–Wallis test: H=74.2712, P<0.001. Nemenyi post hoc test. Scale bar, 10 μm. (e, f) Field excitatory postsynaptic potential (fEPSP) slopes and average slopes of fEPSP during the last 10 min in CA1 region (n=2–3 slices per mouse from 6–7 mice per group). Kruskal–Wallis test: H=25.6637, P<0.001. Mann–Whitney post hoc test on the last 10 min of data. (g) Spatial learning curves in the MWM showing distances traveled to reach the hidden-platform location (n=12 mice per group). Repeated measures two-way ANOVA: F16,220=4.385, P<0.001. Tukey HSD post hoc test on day 5: NTG/shSCR/empty, AD/shSCR/XBP1s, AD/shEphB2/XBP1s versus AD/shSCR/empty, AD/shKal7/XBP1s, ***P<0.001. (h) A Probe trial showing platform location crossings. Kruskal–Wallis test: H=21.114, P<0.001. Mann–Whitney post hoc test. (i) A Probe trial showing the time spent per quadrant (T, target quadrant; R, right; O, opposite; L, left of target). Univariate Mann–Whitney test (versus chance); NTG/shSCR: U=75, P<0.01; AD/XBP1s: U=78, P<0.01; AD/XBP1s/shEphB2: U=78, P<0.01. All values are mean±s.e.m.