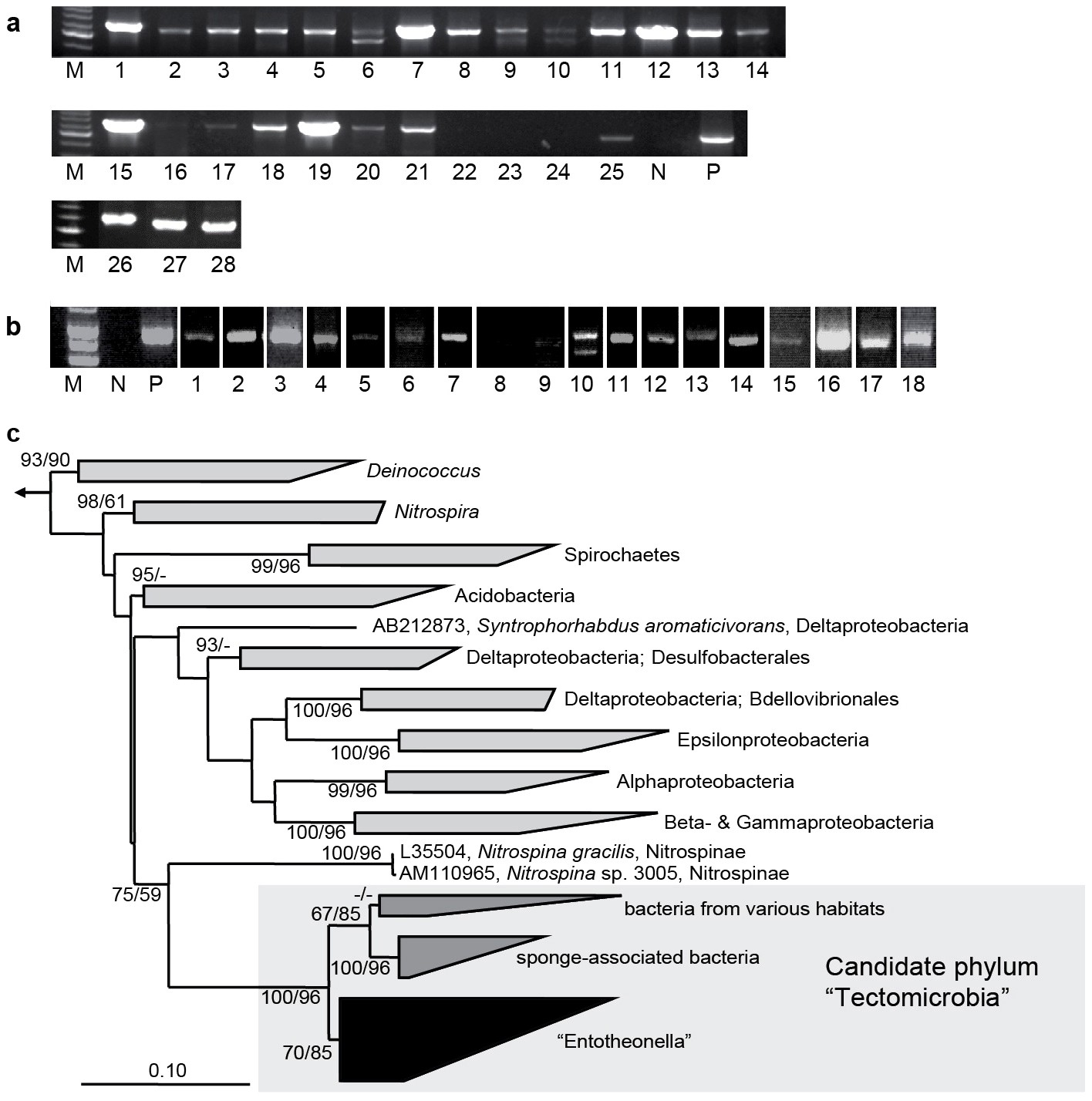
Extended Data Figure 9: 16S rRNA analysis and phylogeny of ‘Entotheonella’ spp. from various habitats.
From: An environmental bacterial taxon with a large and distinct metabolic repertoire

a, Agarose gel of PCR products obtained with ‘Entotheonella’-specific primers from Japanese sponges. Marker (M), Pseudoceratina purpurea, Nakano-shima (lane 1), Stylissa carteri (lane 2), Penares aff. incrustans (lane 3), Hexadella sp. (lane 4), Penares sp. (lane 5), Asteropus simplex (lane 6), Topsentia sp. (lane 7), Amphimedon sp., Io-jima (lane 8), Erylus placenta (lane 9), Agelas nakamurai (lane 10), Aaptos ciliata (lane 11), Ceratopsion sp. (lane 12), Epipolasis sp., Hachijo-jima (lane 13), Dercitus simplex (lane 14), Pseudoceratina purpurea, Oshima-shinsone (lane 15), Haliclona digitata (lane 16), Petrosia volcano (lane 17), Epipolasis sp., Nagannu-jima (lane 18), Erylus nobilis (lane 19), Anthosigmella (Cliona) raromicrosclera, Mitsuke (lane 20), Mycale magellanica (lane 21), Amphimedon sp., Hachijo-jima (lane 22), Penares aff. incrustans (lane 23), Anthosigmella (Cliona) raromicrosclera, Kamikoshiki-jima (lane 24), Axinella sp. (lane 25), Discodermia calyx (lane 26), Theonella swinhoei (onnamide chemotype) (lane 27), Discodermia kiiensis (lane 28), negative control (N), positive control, filamentous bacteria from Theonella swinhoei W1 (P). From each PCR reaction (n = 1), 20 clones were sequenced. b, Agarose gel of ‘Entotheonella’ 16S rRNA PCR products from sponges from other locations. M, N and P, as above. Agelas dilatata (lane 1), Amphimedon compressa (lane 2), Aplysina aerophoba (lane 3), Cacospongia mycofijiensis (lane 4), Callyspongia vaginalis (lane 5), Dysidea avara (lane 6), Dysidea etheria (lane 7), Fascaplysinopsis sp. (lane 8), Ircinia felix (lane 9), Niphates digitalis (lane 10), Psammocinia aff. bulbosa (lane 11), Ptilocaulis sp. (lane 12), Stylissa carteri (lane 13), Xestospongia muta (lane 14), Xestospongia testudinaria (lane 15), Mediterranean sea water (lane 16), Florida sea water (lane 17), Red Sea sea water (lane 18). From each PCR reaction (n = 1), 20 clones were sequenced. c, 16S rRNA based maximum likelihood tree of the novel candidate phylum ‘Tectomicrobia’. The candidate phylum (grey box) consists of the ‘Entotheonella’ clade as well as an environmental cluster with sequences from marine and terrestrial environments and a cluster with only sponge-derived sequences. Names for other bacterial phyla, proteobacterial classes and deltaproteobacterial families are given. Numbers at nodes indicate bootstrap values as calculated by maximum likelihood and maximum parsimony analyses. Arrow, to outgroup. Scale bar indicates 10% sequence divergence.