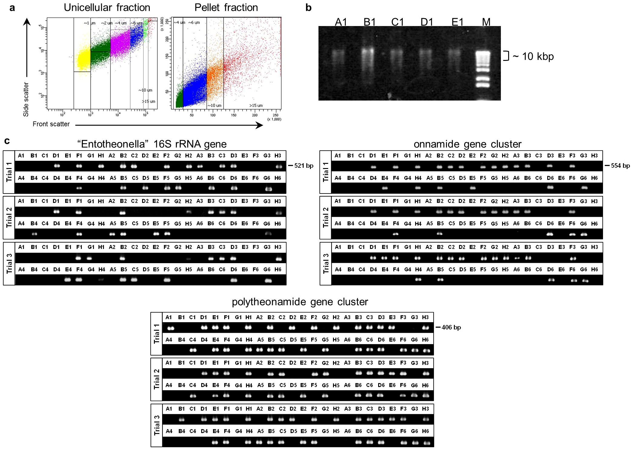
Extended Data Figure 1: Cell sorting of the sponge microbiome and single-cell or filament analysis.
From: An environmental bacterial taxon with a large and distinct metabolic repertoire

a, Flow-cytometric analysis of the unicellular (left) and the filamentous (‘pellet’, right) fraction after differential centrifugation. Cell distribution was determined based on size gates that were set using calibration beads ranging from 1 μm to 15 μm in size. b, Whole-genome amplification (WGA) of single wells containing single-sorted cells (n = 48). Amplified genomic DNA was observed to be approximately 10 kb in size. Only five wells (A1–E1) are shown. M, GeneRuler 1 kb Plus DNA ladder (Fermentas). c, Nested PCR of the ‘Entotheonella’ 16S rRNA gene, the onnamide and polytheonamide gene clusters from wells sorted with single filament cells. WGA DNA was used as PCR templates. Each target gene PCR was performed in triplicate to prove consistency.