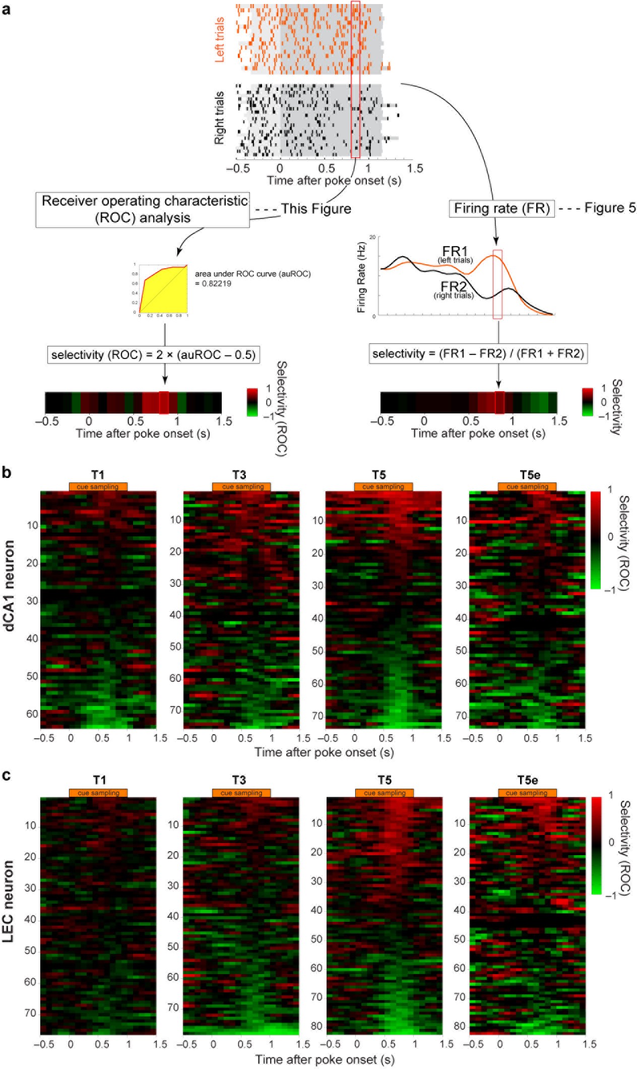
Extended Data Figure 10: ROC-based and firing rate-based analysis of odour-specific representations in dCA1 and LEC.
From: Coordination of entorhinal–hippocampal ensemble activity during associative learning

a, Schematic representation of odour-type spike representations based on receiver operating characteristic (ROC) analysis (left) and direct comparison of firing rates (right). Odour-specific representation was assessed using the metric Selectivity. Selectivity was computed by comparing firing rates during sampling periods for left-associated and right-associated cues in successive 100-ms bins: Selectivity was first expressed as (FR1 − FR2)/(FR1 + FR2), where FR1 and FR2 are mean firing rates for multiple trials on individual 100-ms bins during left- and right-associated cue samplings, respectively. To confirm the development of odour-specific representations, we subsequently computed Selectivity using ROC analysis, a method based on signal detection theory: Selectivity (ROC) was computed as 2 × (auROC − 0.5), where auROC is the area under the ROC curve computed from spike numbers for left and right trials on individual 100-ms bins. After scaling, for both Selectivity metrics, Selectivity = 1 indicates that the cell fired only on left-associated odour trials, whereas Selectivity = –1 denotes firing only on right-associated odour trials. b, Trial-type representations for all dCA1 cells with activity at the cue port shown as in Fig. 4a but using ROC analysis. Note development of selectivity also with this method. c, As in b, but for LEC cells.