Extended Data Figure 9: Functional analysis of the Fem piRNA-resistant Masc transcript.
From: A single female-specific piRNA is the primary determiner of sex in the silkworm

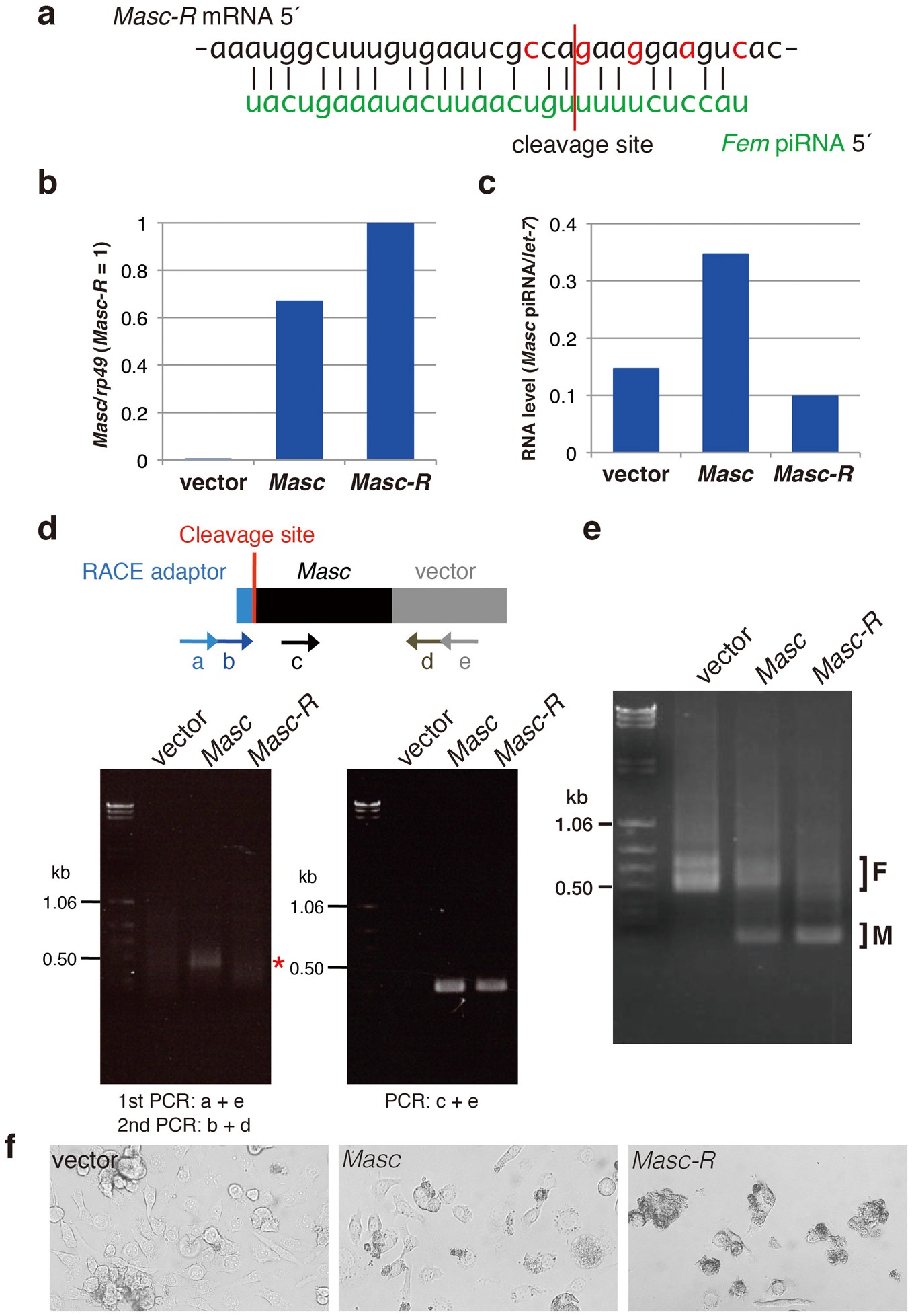
a, Sequence of the Fem piRNA-resistant Masc (Masc-R) mRNA. Five nucleotide mutations that do not result in amino acid substitutions for the Masc protein are shown by red letters. The putative cleavage site by the Fem piRNA–Siwi complex is shown by the red line. b, RT–qPCR of Masc mRNA in cDNA-transfected BmN4 cells. BmN4 cells were transfected with Masc expression vectors or control vector. The Masc mRNA level was normalized to that of rp49. Data shown are means of duplicates. c, RT–qPCR of Masc piRNA in BmN4 cells transfected with Masc expression vectors or control vector. The Masc piRNA level was normalized to that of let-7. Data shown are means of duplicates. d, Identification of the cleavage site of exogenously introduced Masc. BmN4 cells were transfected with Masc expression vectors or control vector. Three days after transfection, zeocin (final concentration, 500 μg ml−1) was added to the medium. Six days after drug selection, the Masc mRNA-derived RNA fragment (shown by the red asterisk) expressed from the transfected plasmids was amplified by a modified RACE method. The fragment was cloned, sequenced, and identified as the Masc mRNA-derived one. The locations of the primers are shown by arrows. e, Effect of Masc transfection on the Bmdsx splicing in BmN4 cells. The splicing patterns of Bmdsx in stably transfected BmN4 cells (six days after drug selection) were examined by RT–PCR. The F and M indicate female- and male-type splicing of Bmdsx, respectively. Similar results were obtained in two independent experiments. f, Light microscopic observations of BmN4 cells stably transfected with Masc expression vectors or control vector (2 weeks after drug selection).