Extended Data Figure 1: Intensity and frequency of Myc binding events increase during tumour progression, along with their distance from promoters.
From: Selective transcriptional regulation by Myc in cellular growth control and lymphomagenesis

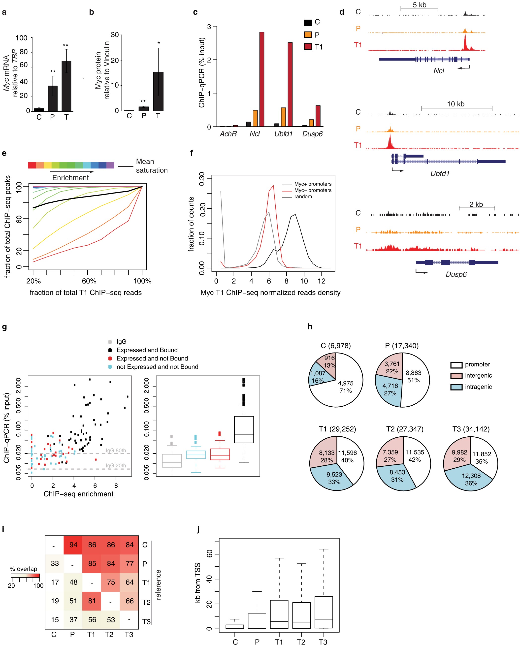
a, Quantification of c-myc mRNA levels by qRT–PCR (mean ± s.d. of n = 6, 8 and 6 for control (C), pre-tumoral (P) and tumoral (T) mice, respectively; Student’s t-test). b, Myc protein levels were measured by quantitative immunoblotting (mean ± s.d. of n = 4, 4 and 3, for C, P and T mice, respectively; Student’s t-test). c, qPCR analysis of Myc ChIP in C, P and T samples at the indicated promoters. AchR is a negative control and Ncl, Ubfd1 and Dusp6 are known Myc target genes. ChIP data are quantified as percentage of input DNA40. d, ChIP-seq tracks at the same target genes. The maxima of the tracks are 100 for Ncl, 50 for Ubfd1 and 30 for Dusp6. e–g, ChIP-seq quality controls in the Eµ-myc data set. e, ChIP-seq saturation analysis for Myc peaks of different enrichment levels for a representative tumour (T1). In this analysis a random subset of the reads is removed (down-sampling) and the number of identified peaks in the down-sampled data set is compared to the full data set. If most of the peaks are confirmed upon down-sampling, the ChIP-seq is considered to be well saturated. f, Distribution of reads density (library size normalized) for Myc-bound or unbound promoters, as indicated (Myc+, Myc−). 20,000 random 3 kb regions not overlapping with promoters were used to assess background. The Myc signal in unbound promoters (red) is close to the background (grey). g, Validation of ChIP-seq peaks by qPCR. We designed PCR amplicons at 42 sites that correspond to the following categories in Eµ-myc: (1) genes that are either not or barely expressed (RPKM < 4) and show no Myc binding in their promoter according to our ChIP-seq analysis (cyan), (2) genes that are expressed (RPKM > 4) but not bound by Myc (red), (3) genes that are both expressed and bound (black). An IgG antibody was used as negative control: the grey dotted lines indicate the 20th and 80th percentiles of the IgG signal. The left panel shows enrichment determined by ChIP-qPCR relative to that in ChIP-seq. ChIP DNA from C, P and T samples was used to amplify each test site. The right panel shows the distribution of signals obtained in ChIP-qPCR for the different categories of genes along with the signal obtained for all amplicons with the IgG antibody (grey). h, Pie charts showing the number and percentage of promoter, intergenic and intragenic Myc peaks in C, P and T samples (T1, T2, T3), based on the genomic position of each peak’s midpoint. The number above each chart gives the total amount of peaks. i, Overlap between Myc ChIP-seq peaks. For each column the percentage of peaks overlapping (at least 1 bp) with the reference samples is reported. j, Box plot showing the net distance of Myc from the nearest TSS (upstream and downstream sites together). *P < 0.05, **P < 0.001.