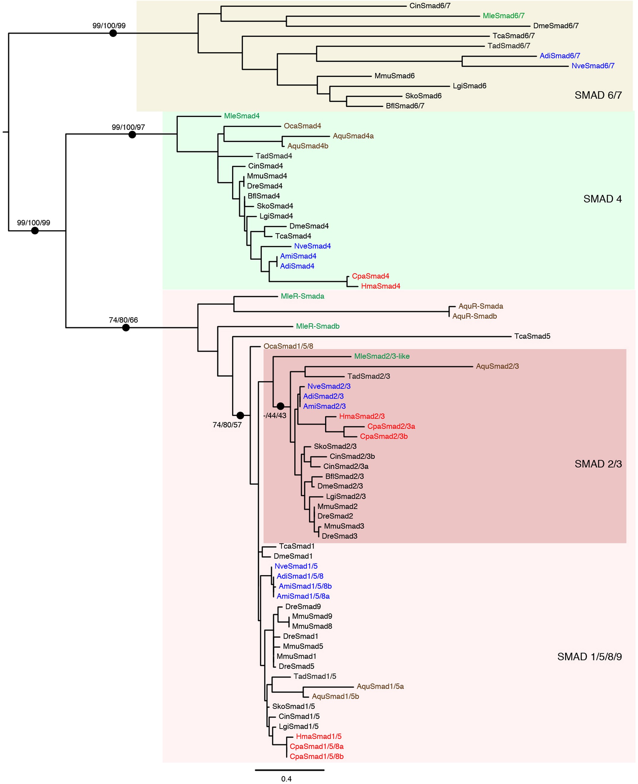
Extended Data Figure 5: Maximum likelihood phylogeny of the metazoan Smad gene family.
From: Nodal signalling determines biradial asymmetry in Hydra

H. magnipapillata (Hma) and C. pacificum (Cpa) genes are shown in red, and N. vectensis and Acropora sp. genes are shown in blue. The numbers at the branches indicate the bootstrap supports from 100 BioNJ, 100 IQPNNI and 500 PhyML bootstrap trees, respectively.