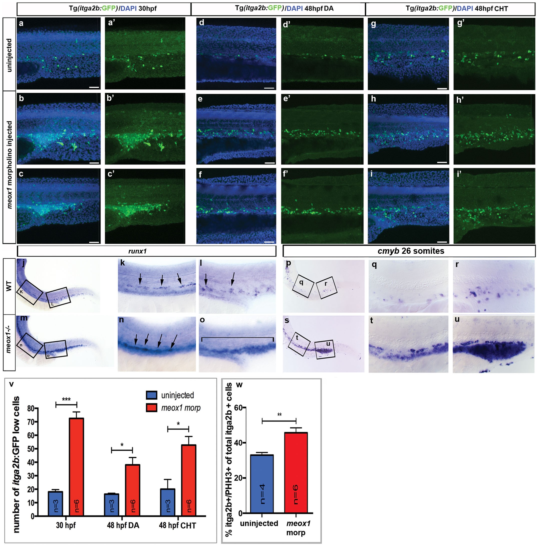
Extended Data Figure 8: Meox1 deficient embryos possess a marked increase in haematopoietic stem cells.
From: Haematopoietic stem cell induction by somite-derived endothelial cells controlled by meox1

a–i′, Injection of a meox1 morpholino results in an increase in itga2b–GFP positive cells at 30 hpf (b–c′) and 48 hpf, both in Dorsal Aorta (DA) and the Caudal Haematopoietic Tissue (CHT) (e–f′, h–i′), compared to uninjected embryos (a, a′ 30 hpf, d, d′, g, g′ 48 hpf). Scale bars 50 μm. j–o, The number of runx1 positive cells (arrows, k, l, n, bracket o) is expanded in meox1 mutants (n = 26, m–o) compared to wild-type siblings in 48 hpf embryos (j–l). k and l, high magnification views of the areas boxed in j. n and o, high magnification views of the areas boxed in m. p–u, At 30 hpf, meox1 deficient embryos (n = 32, s–u) exhibit an expanded population of DA associated HSC marker cmyb when compared to WT siblings (p–r). q, r, higher magnification of regions boxed in p. t and u higher magnification of regions boxed in s. v, Quantification of itga2b–GFP low cells. 30 hpf are counts for the region of the DA underlying the first 6 somites post yolk extension. 48 hpf DA are itga2b–GFP positive cell counts for the region of the DA underlying the first 6 somites anterior to the end of the yolk extension. 48 hpf CHT, Increased colonization of HSCs to the CHT is also observed, in line with the expected consequence of increased numbers of DA-specified HSCs evident in meox1 mutants. CHT counts are for the region underlying the first 6 somites posterior to the yolk extension. w, meox1 morpholino injection results in a significant increase in the percentage of phospho histone H3 positive (PHH3+) itga2b–GFP positive HSCs present in the DA at 36 hpf. Data are mean ± s.e.m.; significance (***P < 0.0001, **P < 0.005, *P < 0.05) are from an unpaired t-test.