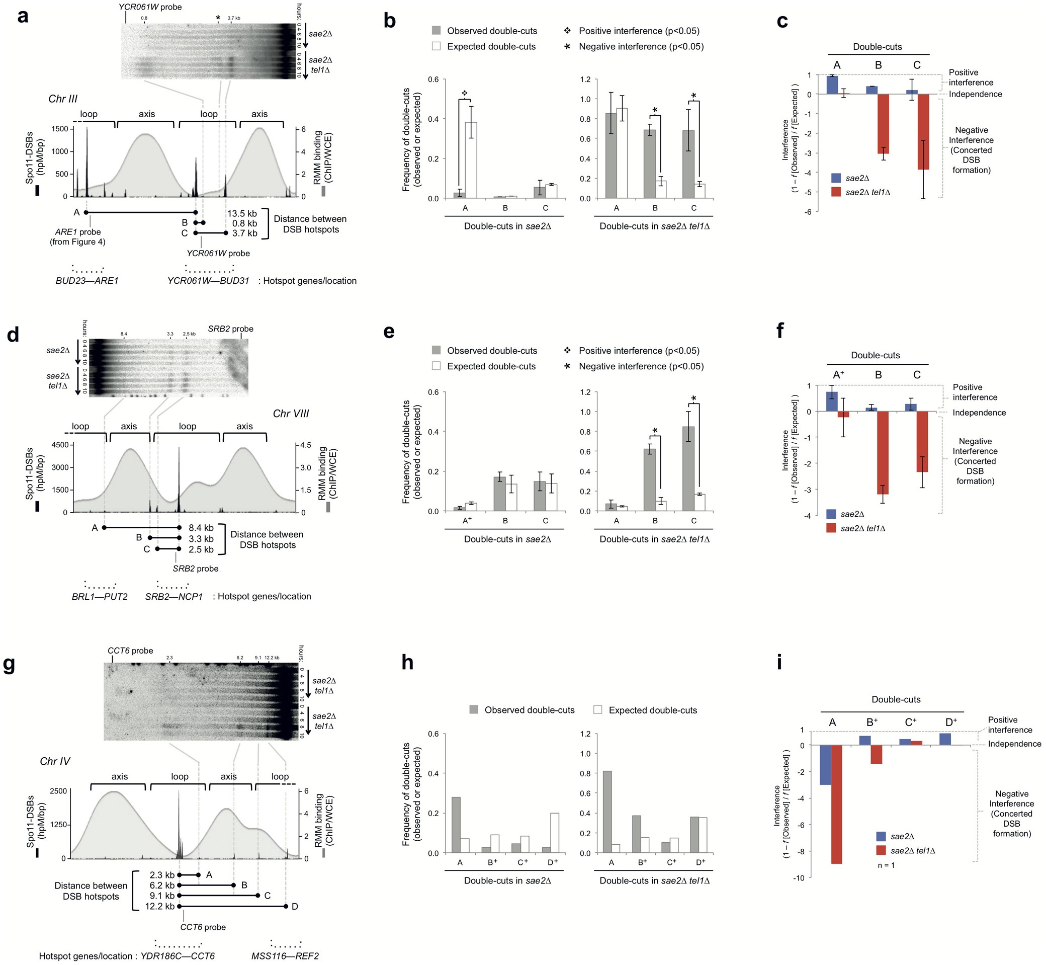
Extended Data Figure 7: Tel1 suppresses concerted DSB formation within chromatin loop domains at numerous chromosomal loci.
From: Tel1ATM-mediated interference suppresses clustered meiotic double-strand-break formation

a–i, DSB interference was calculated across three DSB hotspot regions located on three different chromosomes: chromosome III, BUD23–ARE1 to YCR061W–BUD31 (a–c); chromosome VIII, BRL1–PUT2 to SRB2–NCP1 (d–f); and chromosome IV, YDR186C–CCT6 to MSS116–REF2 (g–i). a, d, g, Upper panels, genomic DNA isolated from sae2Δ or sae2Δ tel1Δ strains at the indicated time points was fractionated by agarose electrophoresis, transferred to nylon membrane and hybridized with the indicated probes: YCRO61W (a), SRB2 (d), CCT6 (g). Lower panels, diagram of mean RMM binding profile14 overlaid with Spo11-DSB hotspot peaks1. Intervals between various detectable double-cut events are indicated below and specified with the letters A to D. Probes used for detecting double-cuts by Southern blotting are indicated. b, e, h, Chart of observed and expected double-cuts for each of the indicated intervals, calculated as an average (per repeat) across the 4–10 h time points. Expected double-cut frequencies for each interval were calculated by multiplying the DSB frequencies (average across 4–10 h) at the two sites. Single-cut frequencies were measured by Southern-blot (see Extended Data Table 2 and Methods for details). For some intervals (superscript with a “+”), due to no Southern DSB data being available at the minor DSB site, calculations were made using the normalized Spo11-oligo frequency1 at the minor DSB site (as was performed in Fig. 4 and described in Methods). Asterisks and open diamonds indicate significant negative and positive interference, respectively. c, f, i, DSB interference was calculated by the following formula: 1 – f(observed double-cuts)/f(expected double-cuts). Values above zero indicate positive DSB interference. Values below zero indicate negative DSB interference (concerted DSB formation). Conclusion: In addition to ARE1 (Fig. 4), at all three additional loci tested, concerted DSB formation is localized predominantly within a domain approximately demarcated by the RMM binding profile (see a, d and g, lower panels). Notably, coincident formation of two DSBs, one within the BUD23-ARE1 domain and one within the YCR061W-BUD31 domain, arise independently in sae2Δ tel1Δ despite coincident DSB formation within each interval displaying negative interference. In a, double-cuts in interval A were measured using the ARE1 probe (Fig. 4a). Asterisk in a upper panel denotes a band that is a mixture of two tel1Δ-dependent double-cuts, which owing to the relative location of the YCR061W probe and DSB sites cannot be unambiguously assigned and therefore were not analysed. Error bars, s.d. n = 2, except g–i where only one experiment was performed. P values, two-tailed t-test.