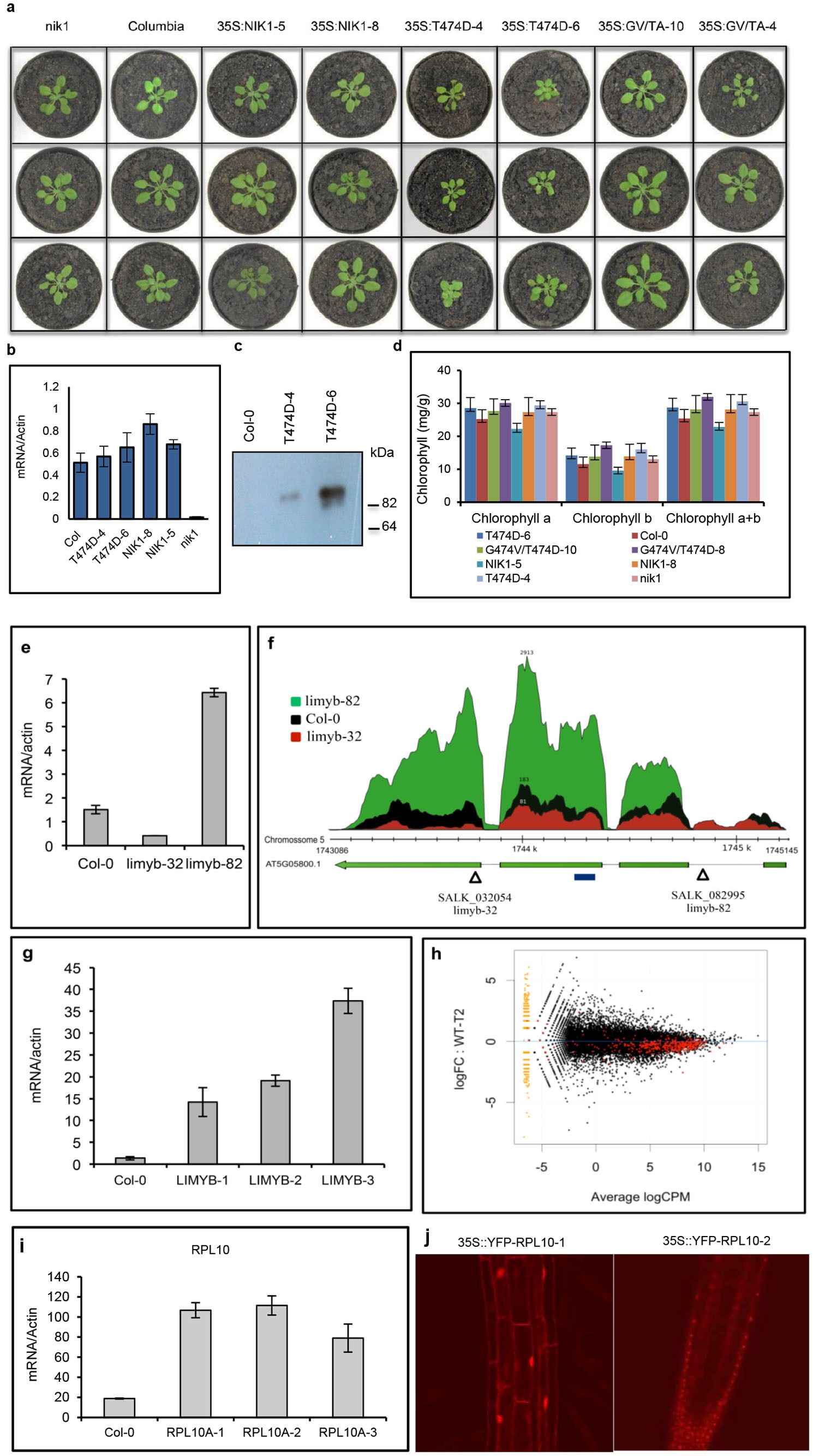
Extended Data Figure 1: Characterization of the Arabidopsis transgenic lines.
From: NIK1-mediated translation suppression functions as a plant antiviral immunity mechanism

a, Phenotypes of wild-type (Col-0) and nik1 plants transformed with NIK1 (NIK1-5 and NIK1-8), T474D (T474D-4 and T474D-6) or the double-mutant G4743V/T474A (inactive kinase, GV/TA-10 and GV/TA-4). Transgenic plants (R2 generation, n = 15) were grown in soil at 22 °C under short day conditions and photographed 2 weeks after planting. b, T474D transcript accumulation in transgenic lines (R2 generation). The expression of T474D or NIK1 in the leaves of independent transgenic lines was monitored by quantitative RT–PCR. Mean ± 95% confidence intervals (n = 3) based on bootstrap resampling replicates of three independent experiments. c, Accumulation of T474D–GFP in transgenic lines. Total protein was extracted from the leaves of independent transgenic lines (as indicated), immunoprecipitated and immunoblotted with an anti-GFP antiserum. d, Chlorophyll content of transgenic lines. Total chlorophyll, chlorophyll a and chlorophyll b were determined in leaf sectors of the indicated transgenic lines. Error bars, 95% confidence intervals (n = 3) based on bootstrap resampling replicates of four independent experiments. e, Transcript accumulation of LIMYB in T-DNA insertion mutant lines. LIMYB expression was monitored by qRT–PCR of RNA prepared from Col-0, limyb-32 (SALk_032054) and limyb-82 (SALK_082995) plants. Gene expression was calculated using the 2−ΔCt method, and actin was used as an endogenous control. Error bars, 95% confidence intervals (n = 3) based on bootstrap resampling replicates of three independent experiments. f, Schematic representation of the At5g05800 (LIMYB) locus in the chromosome 5 and RNA sequencing data. The At5g05800 gene harbours three introns and four exons. Triangles show the positions of the T-DNA insertion in the limyb-32 and limyb-82 mutants, and the blue line indicates the position of the amplicon from e. The relative abundance of the mapped RNA hits in the At5g05800 locus is shown in red in limyb-32, black in Col-0 and green in limyb-82. The accumulation of LIMYB transcripts was much lower in limyb-32 and higher in limyb-82 than in Col-0. Sequencing of the limyb-32 and limyb-82 transcripts revealed unprocessed intron sequences and premature stop codons that would have prevented the translation of a functional protein in these mutant lines. Therefore, limyb-32 and limyb-82 were confirmed as loss-of-function limyb mutant lines. g, LIMYB transcript accumulation in LIMYB-overexpressing lines (R2 generation). LIMYB expression in the leaves of independent transgenic lines was monitored by quantitative RT–PCR. Error bars, 95% confidence intervals (n = 3) based on bootstrap resampling replicates of three independent experiments. h, General downregulation of translational machinery-related genes in LIMYB-1 seedlings. The ‘MA’ plots show the log of the ratio of the expression levels against log concentration, and each dot represents a gene. This plot visualizes the contrast of LIMYB-1 and Col-0 seedlings. The smear of points on the left side indicates those genes that were observed in only one group of replicated samples, and the red points denote ribosomal and protein synthesis-related genes. CPM, counts per million; FC, fold change; WT, wild type. i, RPL10 transcript accumulation in RPL10-overexpressing lines (R2 generation). The expression of an NLS-containing RPL10 transgene in the leaves of independent transgenic lines was monitored by quantitative RT–PCR. Error bars, 95% confidence intervals (n = 3) based on bootstrap resampling replicates of three independent experiments. j, Nuclear localization of the NLS-containing YFP–RPL10 fusion in transgenic lines. Root tips from transgenic seedlings expressing the NLS-containing YFP–RPL10 fusion were directly examined under a laser confocal microscope. The figure shows representative confocal images from five independent biological replicates.