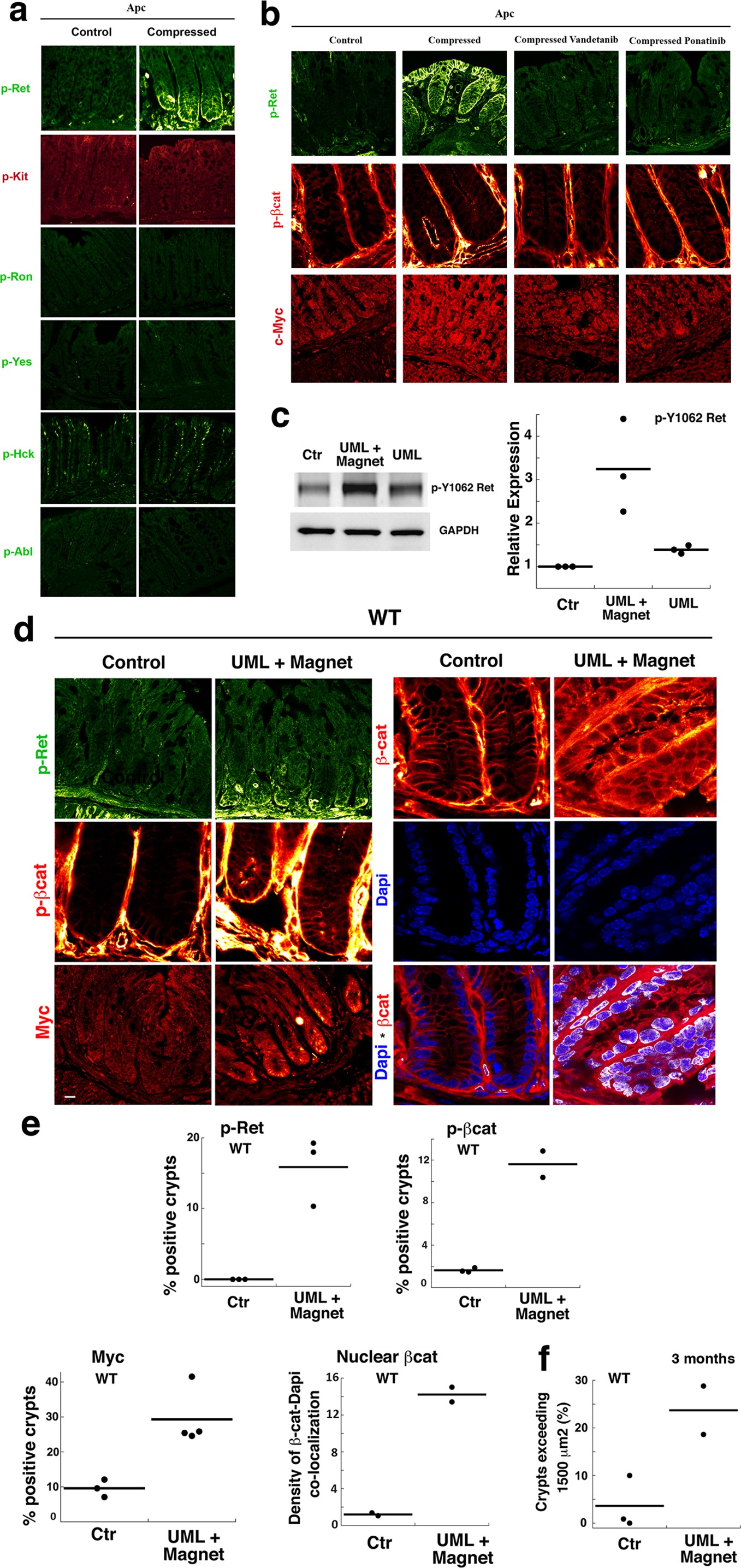
Extended Data Figure 6: Mechanical activation of Ret in both Apc+/1638N and wild-type mice.
From: Mechanical induction of the tumorigenic β-catenin pathway by tumour growth pressure

a, Screening of the mechanical activation of the Src family kinases known to phosphorylate β-catenin Tyr654 and to be mechanosensitive in cell culture. Ret activation by Ret Tyr1062 phosphorylation under uni-axial compression (see Extended Data Fig. 4d legend for statistics). No phosphorylation of the Tyr568/570 site of activation of Kit under uni-axial compression. Control samples showed 6.3 ± 1.4% positive crypts (258 total crypts observed, measured in n = 4 mice) and compressed samples 6.3 ± 1.2% positive crypts (399 total crypts observed, measured in n = 6 mice). No phosphorylation of the Tyr1238/1239 site of activation of Ron under uni-axial compression. All negative crypts both in compressed samples (306 total crypts observed, measured in n = 4 mice) and controls (347 total crypts observed, measured in n = 4 mice). No phosphorylation of the Tyr537 site of activation of Yes. Control samples showed 20.8 ± 1.3% positive crypts (307 total crypts observed, measured in n = 4 mice) and compressed samples showed 15.7 ± 1.9% positive crypts (312 total crypts observed, measured in n = 4 mice). Positive crypts had only one positive stained cell. No significant phosphorylation increase of the Tyr209/211 site of activation of Hck under uni-axial compression (measured in n = 4 mice for each condition). 89.2 ± 6.6% positive crypts in compressed samples (268 total crypts observed, measured in n = 4 mice) compared to control 88.3 ± 2.6% positive crypts (258 total crypts observed, measured in n = 4 mice). No phosphorylation of the Tyr412 site of activation of Abl under uni-axial compression. All negative crypts both in compressed samples (326 total crypts observed, measured in n = 4 mice) and controls (332 total crypts observed, measured in n = 4 mice). b, Inhibition of pTyr1062- Ret, pTyr654-β-catenin and Myc mechanical induction by the two additional inhibitors of Ret, vandetanib and ponatinib. Top, Tyr1062 phosphorylation of Ret under uni-axial compression (54.16 ± 15% positive crypts of 236, n = 7 mice), initiating at 1-min compression, compared to control (0.6 ± 0.8% positive crypts of 99, measured in n = 5 mice) is inhibited in the presence of vandetanib (7.91 ± 1.2% positive crypts of 128 total crypts observed (measured in n = 2 mice)) and ponatinib (5.17 ± 1.3% positive crypts out of 193 total crypts observed (measured in n = 2 mice)). Middle, initiation of the β-catenin oncogenic pathway by phosphorylation of β-catenin on Tyr654 under uni-axial compression (69.82 ± 8.7% positive crypts of 119, measured in n = 2 mice) compared to control (13.97 ± 2.7% positive crypts of 121, measured in n = 2 mice) is inhibited in the presence of vandetanib (5.89 ± 4.2% positive crypts of 102 total crypts observed, measured in n = 2 mice) and ponatinib (9.13 ± 3.3% positive crypts of 120 total crypts observed, measured in n = 2 mice). Bottom, mechanical induction of Myc under uni-axial compression (50.5 ± 0.2% positive crypts of 146, measured in n = 2 mice) compared to control (11 ± 0.2% positive crypts of 118, measured in n = 2 mice), is altered in the presence of vandetanib (36.7 ± 2.2% positive crypts of 108 total crypts observed, measured in n = 2 mice) and ponatinib (20.2 ± 3.5% positive crypts of 182 total crypts observed, measured in n = 2 mice). The concentrations used were 10 μM for vandetanib, and 100 nM for Ponatinib. c, pY1062-Ret induction quantified by western blot. Control (measured in n = 3 mice), UML + magnet (measured in n = 3 mice) and UML alone (measured in n = 3 mice) conditions. P > 0.05 between control and UML, P < 0.01 between UML and UML + magnet, Student t-test. d, Immunofluorescence analysis of wild-type and UML-injected colon in the presence of the magnet of pY1062-Ret (at 2 weeks; control: measured in n = 3 mice, 300 crypts minimum; UML + magnet: measured in n = 3 mice, 469 crypts), of pY654-β-catenin apically (at 1 month; control: measured in n = 3 mice, 798 crypts; UML + magnet: measured in n = 2 mice, 495 crypts), of cytoplasmic and nuclear enrichment of β-catenin (at 2 months; control: 14 images analysed with 4–6 crypts per image; UML + magnet: ten images analysed with 4–6 crypts per image; measured in n = 2 mice for each condition), and of the expression of Myc (at 2 months; control: measured in n = 3 mice, 245 crypts; UML + magnet: measured in n = 4 mice, 453 crypts). White spots and purple represent positive co-localization, with a preference for peripheral sites. e, Quantification of d. P values: pRet (P < 0.001), pβ-catenin (P < 0.001), β-cat (P < 0.001) and Myc (P < 0.001), by Student’s t-test. f, Percentage of crypts exceeding 1,500 µm2 of mean surface area 3 months after UML injection mimicking tumour growth pressure (mean surface 1,311.29 ± 82 µm2, measured in n = 2 mice, 285 crypts) compared to the control without UML (mean surface 914.3 ± 189.09 µm2, measured in n = 3 mice, 432 crypts). PMagnet3month < 0.05 (analytic Student’s t- test). Scale bars are 10 μm.