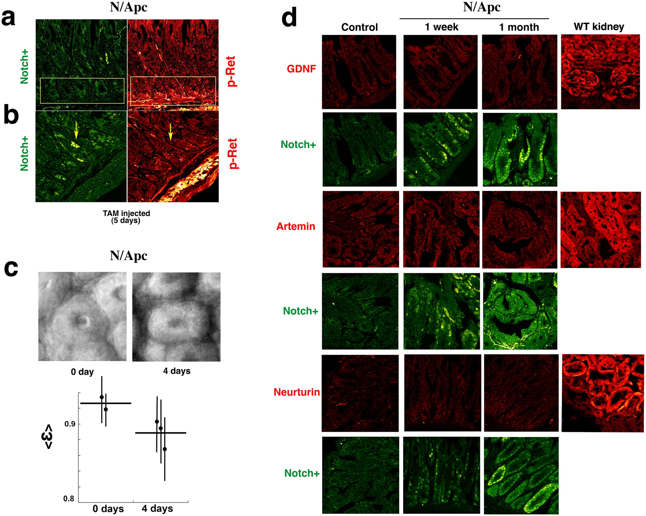
Extended Data Figure 9: Ret activation is non-cell autonomously induced by the mechanical strains developed by tumour pressure in Notch/Apc mice.
From: Mechanical induction of the tumorigenic β-catenin pathway by tumour growth pressure

a, Early mechanical activation of pTyr1062-Ret kinase in crypts totally surrounded by a Notch-negative domain in tumorous Notch/Apc colon explants. Notch/Apc mice were injected with tamoxifen for four consecutive days (instead of 5 days, see Methods) to induce tumour growth initiation, and colon explants were analysed on the fifth day by immunofluorescence. Ret phosphorylation was activated in 12.7 ± 2.3% of Notch-negative crypts (22 pTyr1062-Ret-positive crypts of a total of 177 GFP-negative crypts) completely surrounded by Notch-negative crypts (GFP-negative), measured in n = 4 mice. b, No phosphorylation of Ret Tyr1062 in Notch-overexpressing cells in early tumorous Notch/Apc colon explants. 34.9 ± 8.8% of GFP-positive crypts (yellow arrows) showed no expression of pTyr1062-Ret (39 crypts out of a total of 113 crypts, measured in n = 4 mice). c, Strain deformation of Notch/Apc 4 days after tamoxifen injection. ε4d = 0.89 ± 0.08 (measured in n = 169 crypts, in three mice), ε0d = 0.93 ± 0.05 (measured in n = 20 crypts in two mice), P = 0.004 (Mann–Whitney exact test), leading to a mean tumour stress of S4d = 0.9 ± 0.1 kPa (following Hooke’s law S = E × ε with ENotch/Apc = 22.8 ± 4.8 kPa (see Extended Data Fig. 1b)). Error bars are s.d. d, Expression of GDNF, artemin and neurturin Ret ligands does not change in tumour-initiated Notch/Apc colon. We observed no effect of tumour growth in the expression of any of the ligands (red) as compared to the control Notch/Apc not injected with tamoxifen, and to the wild-type kidney positive controls in which the three ligands of Ret are expressed. GFP fluorescence reveals positive expression of Notch and labels the tumorous crypts (minimum 300 crypts analysed, measured in n = 2 mice for each condition). At 1 month after tamoxifen (tam.) injection, GFP expression is often diffuse and found in the nuclei and cytoplasm.