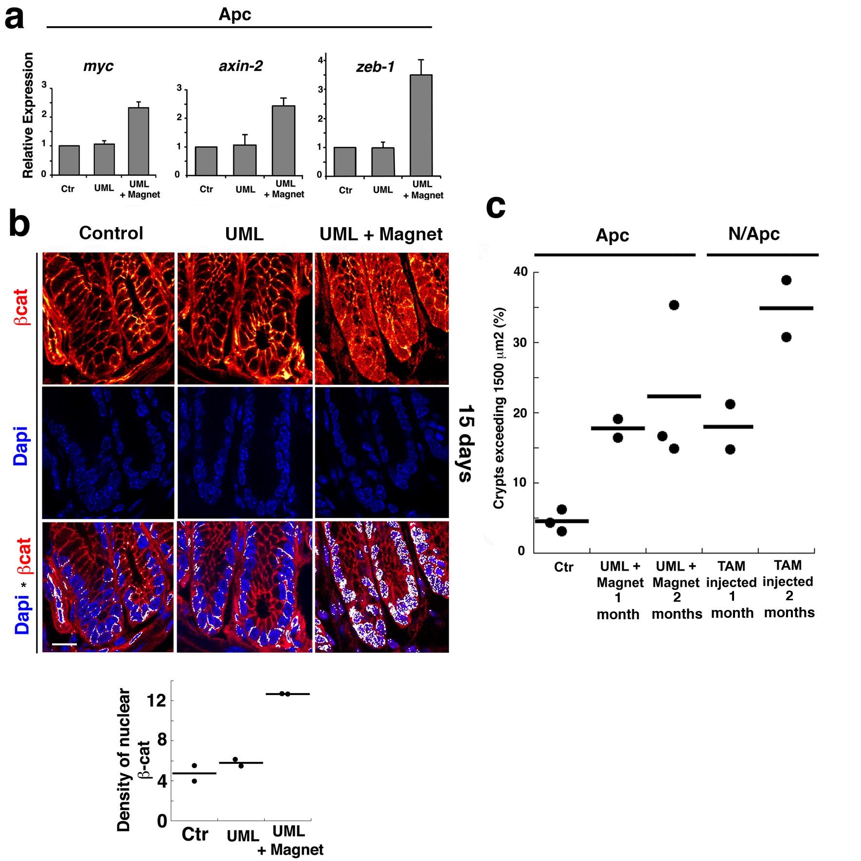
Extended Data Figure 3: Mechanical induction of β-catenin nuclear translocation, of target genes expression and ACF formation, though β-catenin Y654 phosphorylation in Apc+/1638N mice colon.
From: Mechanical induction of the tumorigenic β-catenin pathway by tumour growth pressure

a, Expression levels of Myc, Axin2 and Zeb1 observed by RT–qPCR (measured in n = 8 mice for Myc, n = 9 mice for Axin2 and Zeb1). Non-significant P values between control and UML-injected conditions, P < 0.01 between UML with magnet and UML-injected and control conditions (non-parametric exact Mann–Whitney test). Error bars are standard deviation. b, Nuclear β-catenin under UML with magnet conditions, compared to controls. White spots and purple represent a positive nuclear DAPI and β-catenin co-localization, with a preference for the peripheral privileged sites of transcriptionally active chromatin (measured in n = 2 mice for each condition, ten images analysed with 4–6 crypts per image). Quantification of P values: P > 0.05 for control versus UML comparisons. P < 0.01 for comparison between UML plus magnet versus UML without magnet, by Student’s t-test. c, Number of large crypts (>1,500 μm2) in Apc+/1638N mice under UML plus magnet conditions after 1 and 2 months (all crypts mean surface 1,218.30 ± 10.64 and 1,233.8 ± 211.08 µm2, 261 crypts, measured in n = 2 mice and 195 crypts, measured in n = 3 mice, respectively), compared to control without UML (mean surface 927.6 ± 124.72 µm2, 545 crypts, measured in n = 3 mice), and in Notch/Apc mice after 1 month and 2 months (mean surfaces of 1,262.6 ± 144.35 and 1,519.5 ± 319.19 µm2, 441 and 178 crypts, respectively, measured in n = 2 mice for each condition), compared to non-tamoxifen-injected Apc+/1638N control (mean surface 927.6 ± 124.72 µm2, 545 crypts, measured in n = 3 mice). PMagnet1month < 0.01, PMagnet2months < 0.05, PNotch/Apc1month < 0.01 and PNotch/Apc2months < 0.001 (analytic Student’s t-test). Scale bars are 10 μm.