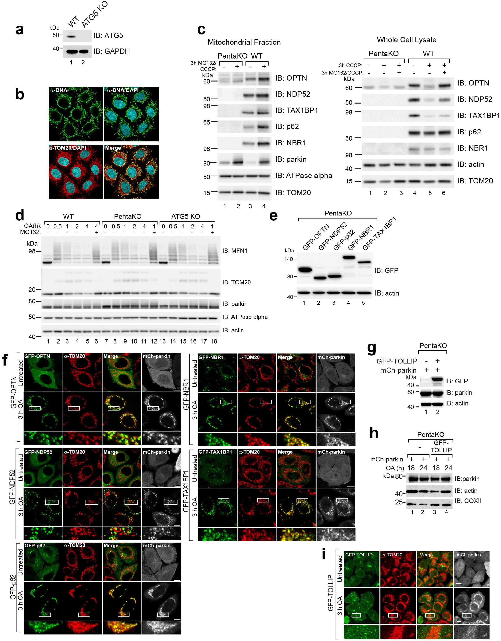
Extended Data Figure 1: Analysis of knockout cell lines and characterization of autophagy receptor translocation to damaged mitochondria.
From: The ubiquitin kinase PINK1 recruits autophagy receptors to induce mitophagy

a, The ATG5 knockout cell line was confirmed by immunoblotting. b, Representative images of mtDNA nucleoids in HeLa cells immunostained with an anti-DNA antibody (green), confirming colocalization with the mitochondrial marker TOM20 (red) (n = 3 experiments). c, Mitochondrial fractions from mCherry–parkin expressing pentaKO and wild-type cells were assessed by immunoblotting. d, mCh–parkin-expressing wild-type, pentaKO and ATG5 knockouts were treated with oligomycin/antimycin A with or without MG132. Cell lysates were assessed by immunoblotting. e, Expression levels of GFP-tagged OPTN, NDP52, p62, NBR1 and TAX1BP1 re-expressed in pentaKO cells by immunoblotting. f, Representative images of mCh–parkin-expressing pentaKOs from e immunostained for TOM20 (n = 3 experiments). g, Expression of GFP–TOLLIP in mCh–parkin pentaKOs. h, PentaKOs mCh–parkin and with or without GFP–TOLLIP expression were immunoblotted. i, Representative images of mCh–parkin pentaKOs expressing GFP–TOLLIP immunostained for TOM20 (n = 3 experiments). Scale bars, 10 μm.