Extended Data Figure 4: Parkin-independent recruitment of receptors to mitochondria through PINK1 activity.
From: The ubiquitin kinase PINK1 recruits autophagy receptors to induce mitophagy

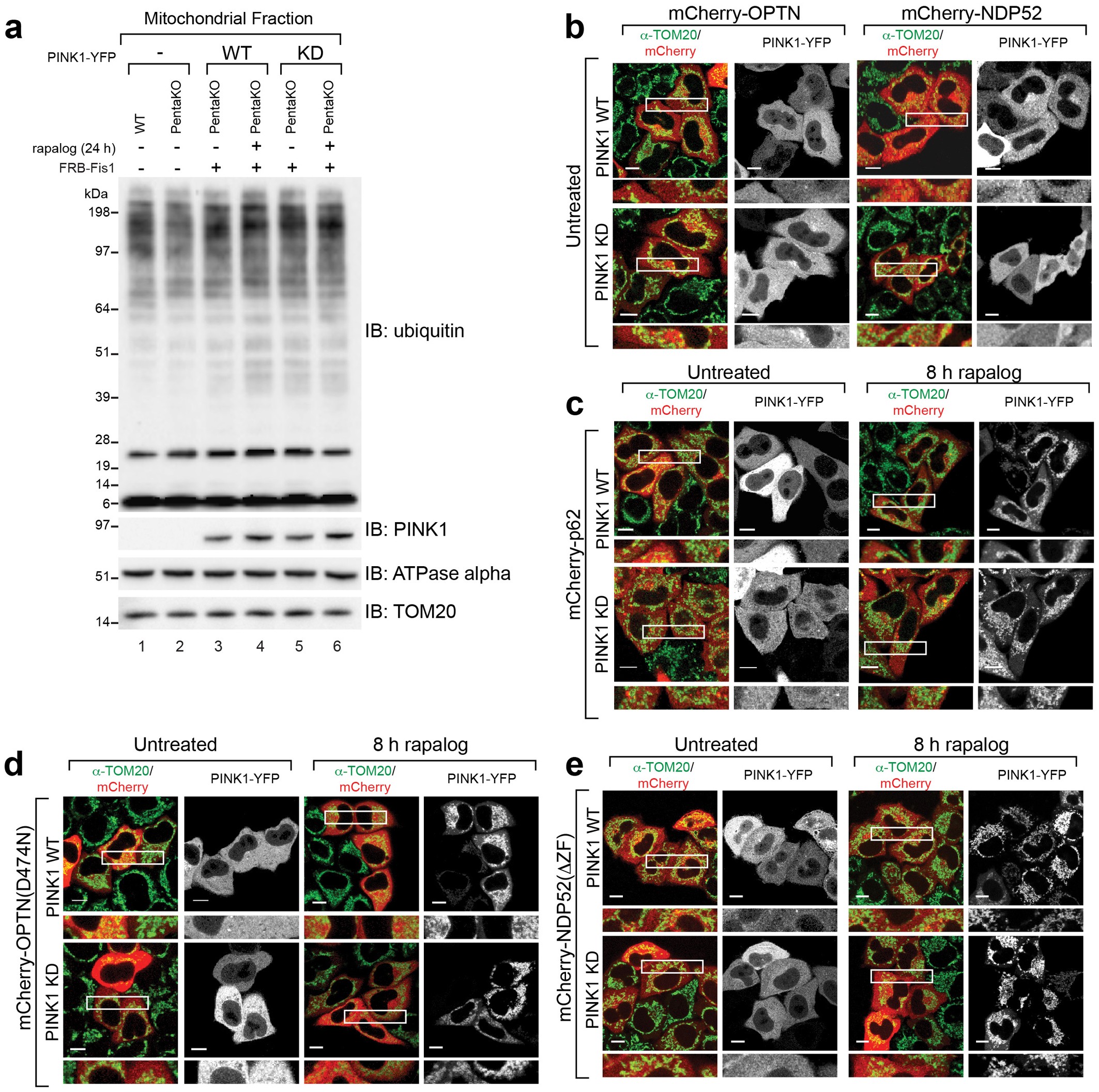
a, Isolated mitochondria from wild-type and pentaKO cells with or without FRB-Fis1 and with wild-type or kinase-dead PINK1Δ110–YFP–2×FKBP were immunoblotted. b–e, Representative images of pentaKO cells expressing FRB-Fis1, wild-type or kinase-dead PINK1Δ110–YFP–2×FKBP, and mCh–OPTN or mCh–NDP52 (b), mCh–p62 (c), mCh–OPTN(D474N) (d) or mCh–NDP52(ΔZF) (e). Cells were untreated (b) or treated with rapalog (c–e) and immunostained for TOM20. All images are representative of three independent experiments. See Fig. 3b for quantification. Scale bars, 10 μm.