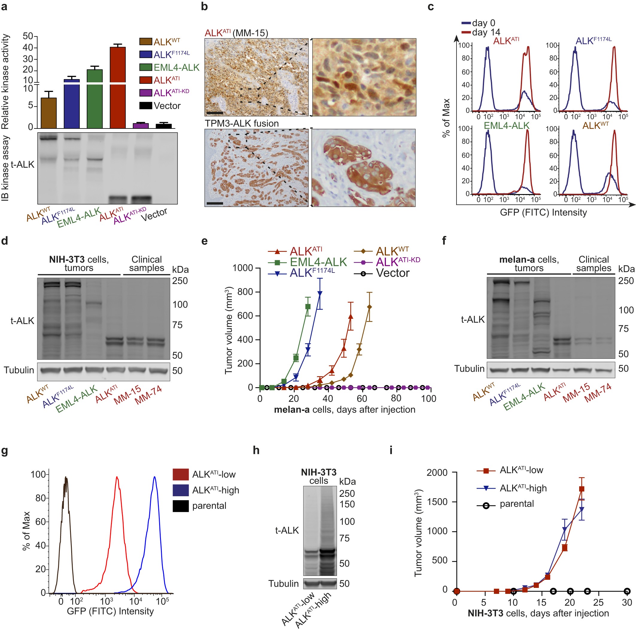
Extended Data Figure 7: ALKATI is active in vitro, shows nuclear and cytoplasmic localization by immunohistochemistry, and induces tumorigenesis.
From: Alternative transcription initiation leads to expression of a novel ALK isoform in cancer

a, In vitro kinase assay. The indicated ALK variants were stably expressed in NIH-3T3 cells, immunoprecipitated, and assayed for tyrosine kinase activity. After the enzymatic reaction, the immunoprecipitated material was used for immunoblots to assess the amount of ALK protein used in the kinase assay. Error bars, mean ± s.d.; n = 4 technical replicates. b, Melanoma (MM-15) expressing ALKATI shows cytoplasmic and nuclear localization of ALK by immunohistochemistry. Melanocytic tumour expressing a TPM3–ALK translocation shows a cytoplasmic localization of the ALK fusion protein. Fibroblasts, epithelial cells, and reactive lymphocytes serve as internal negative controls. Scale bars, 100 µm. c, Flow cytometry analysis for green fluorescent protein (GFP) co-expressed from the same ALK-expression vector. Cells were cultured in IL-3-supplemented medium until day 0 (blue curve) and the number of GFP-positive cells was assessed. The number of GFP-positive ALK-expressing cells was assessed again 14 days after IL-3 withdrawal (red curve). d, Immunoblots of explanted NIH-3T3 tumour grafts expressing the indicated ALK isoforms. ALKATI was expressed at similar protein levels as in two ALKATI-expressing clinical human tumour samples. e, Growth curves of tumour grafts of melan-a cells stably expressing the indicated ALK isoforms in cohorts of 4–5 mice each with bilateral grafts. Error bars, mean ± s.e.m.; n = 8 tumours for ALKF1174L, n = 10 tumours for all other experimental groups; see also Source Data associated with this figure. f, Immunoblots of explanted melan-a tumour grafts expressing the indicated ALK variants compared to ALKATI-expressing human tumour samples. g, Flow cytometry analysis of the GFP signal in NIH-3T3 cells stably expressing low (ALKATI-low) or high levels of ALKATI (ALKATI-high) before grafting into SCID mice. h, Immunoblot of t-ALK in ALKATI-low and ALKATI-high cells, confirming differential expression of ALKATI. See Supplementary Fig. 1 for uncropped blots for a, d, f and h. i, Growth curves of tumour grafts of ALKATI-low and ALKATI-high cells. Error bars, mean ± s.e.m.; n = 10 tumours; see also Source Data associated with this figure.