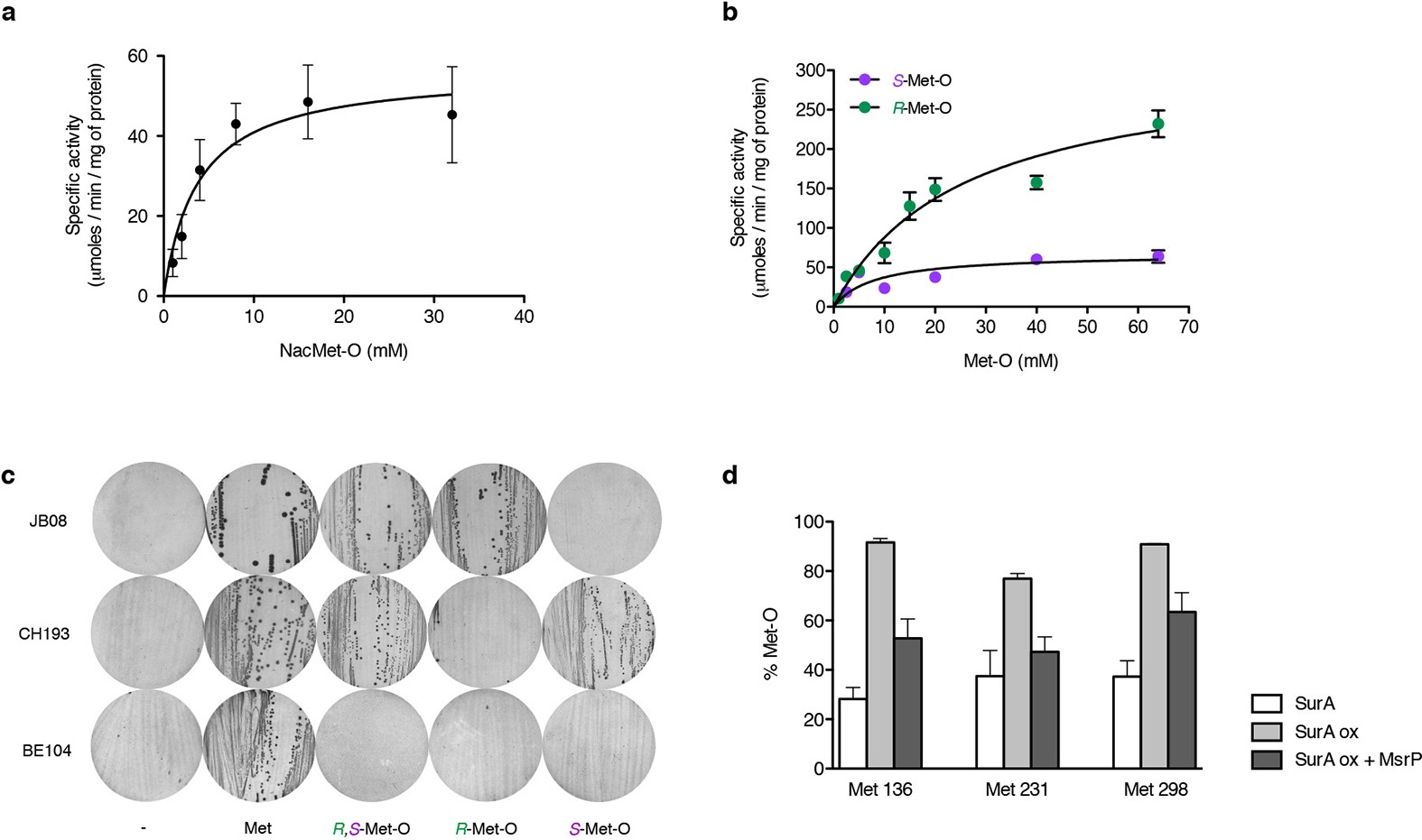
Extended Data Figure 3: MsrP non-stereospecifically reduces Met-O.
From: Repairing oxidized proteins in the bacterial envelope using respiratory chain electrons

a, MsrP reduces N-acetyl-Met-O (NacMet-O), a substrate mimicking protein-bound Met-O, with Km = 3.8 ± 1.2 mM, turnover number (kcat) = 30.5 ± 3.1 s–1 and Vmax = 56.3 ± 5.8 μmol min−1 per milligram protein (error bars, mean ± s.d.; n = 3). b, MsrP is a non-stereospecific Msr, being able to reduce both S-Met-O (with Km = 8.0 ± 2.7 mM, kcat = 36.0 ± 3.6 s–1 and Vmax = 67.2 ± 6.4 μmol min−1 per milligram protein) and R-Met-O (with Km = 25.7 ± 4.7 mM, kcat = 168.3 ± 15.0 s–1 and Vmax = 313.4 ± 27.6 μmol min−1 per milligram protein). Error bars, mean ± s.d.; n = 3. c, Strain JB08 (Met– MsrA– MsrB– BisC–, producing MsrC) is able to grow only on R-Met-O, whereas strain CH193 (Met– MsrA– MsrB– MsrC–, producing BisC) in only able to grow on S-Met-O. Deletion of msrP in strain BE100 (Met– Msr– SupMet-O+) prevents its growth on R- and S-Met-O (strain BE104 = Met– Msr– SupMet-O+ ΔmsrP, compare with growth of BE100 in Fig. 2e). Images are representative of experiments made in biological triplicate. d, The periplasmic chaperone SurA was treated with H2O2, giving rise to SurA ox, a sample of which was subsequently incubated with MsrP and the inorganic reducing system in vitro. The oxidation state of specific Met residues (Met 136, 231 and 298) in the various samples was determined by LC–MS/MS analysis. Error bars, mean ± s.e.m.; n = 4.