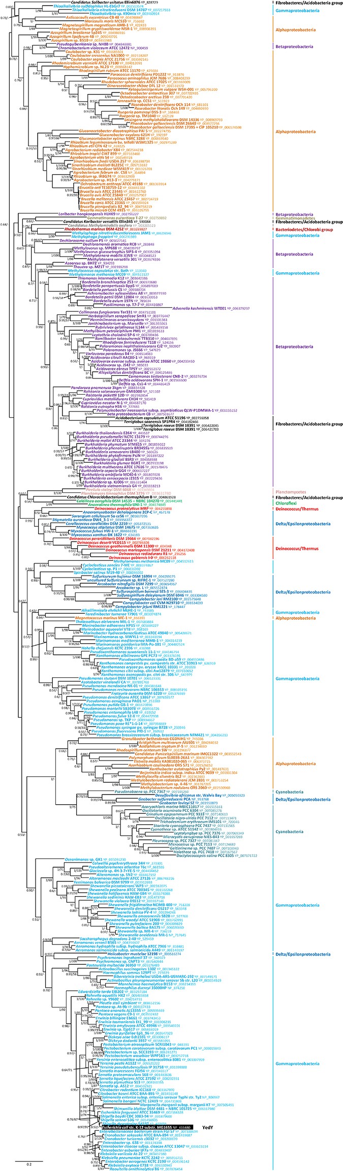
Extended Data Figure 5: Individual phylogenies of YedY.
From: Repairing oxidized proteins in the bacterial envelope using respiratory chain electrons

Shown are unrooted Bayesian phylogenetic trees for YedY (b1971, 310 sequences, 260 positions). Numbers at nodes indicate posterior probabilities computed by MrBayes49 and bootstrap values computed by PhyML48. Only posterior probabilities and bootstrap values above 0.5 and 50%, respectively, are shown. Scale bars, average number of substitutions per site. In the phylogenetic tree, YedY from E. coli is highlighted in grey.