Extended Data Figure 8: Structure–function analyses of the Mud protein in epithelial cells.
From: Epithelial tricellular junctions act as interphase cell shape sensors to orient mitosis

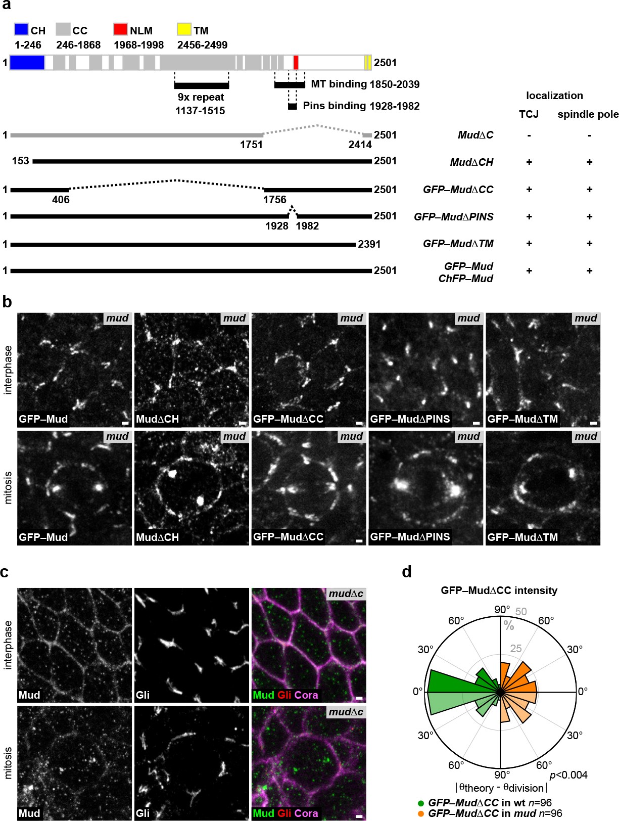
a, Diagram of the domains of the Mud protein: putative actin binding calponin homology domain (CH, amino acids 1–246, blue), coiled-coil domain (CC, amino acids 246–1,868, grey), conserved Numa/Lin-5/Mud domain (NLM, amino acids 1,968–1,998, red), putative transmembrane domain (TM, amino acids 2,456–2,499, yellow), 9× repeat domain (amino acids 1,137–1,515), microtubule-binding domain (MT, amino acids 1,850–2,039) and Pins binding domain (amino acids 1,928–1,982)58,59,60. GFP- or ChFP-tagged deletion constructs and the MudΔCH constructs were generated by BAC recombineering (see Methods for details). The MudΔC allele was generated at the mud locus using a CRISPR/Cas9 approach (see Methods for details). For each mutant allele, its localization at the TJCs and its localization at the spindle pole are indicated. b, Localization of the GFP–Mud, MudΔCH, GFP–MudΔCC, GFP–MudΔPins, GFP–MudΔTM and in G2 interphase and mitotic mud epithelial cells. GFP–Mud, GFP–MudΔCC, GFP–MudΔPins, GFP–MudΔTM proteins were imaged in living tissue, whereas MudΔCH was localized on fixed tissue using Mud antibodies. GFP–Mud (n = 56), MudΔCH (n = 33), GFP–MudΔCC (n = 165), GFP–MudΔPins (n = 42) and GFP–MudΔTM (n = 67) interphase cells. GFP–Mud (n = 15), MudΔCH (n = 4), GFP–MudΔCC (n = 67), GFP–MudΔPins (n = 18) and GFP–MudΔTM (n = 11) mitotic cells. c, Localization of the MudΔC protein (white in the left panels, green in the right panels), Gli (white in the panels in the middle and red in panels at the right) and Cora (magenta in the right panels) in fixed G2 interphase (n = 71) and mitotic (n = 6) cells. The MudΔC protein is not enriched at TJCs and its localization at the spindle pole is strongly reduced. d, Rose plots of the difference between the theoretically predicted (
) and experimental (
) spindle orientation angles in wild-type (left rose plot, green) and mud (right rose plot, orange) tissues based on the distribution of GFP–MudΔCC. The right rose plot is identical to the one shown in Fig. 2l. To facilitate the comparison between the left and the right rose plots, the data are duplicated relative to 0° line (light green and light orange). Number of cells (n) analysed is indicated. P values, Kolmogorov–Smirnov test. Scale bars, 1 μm.