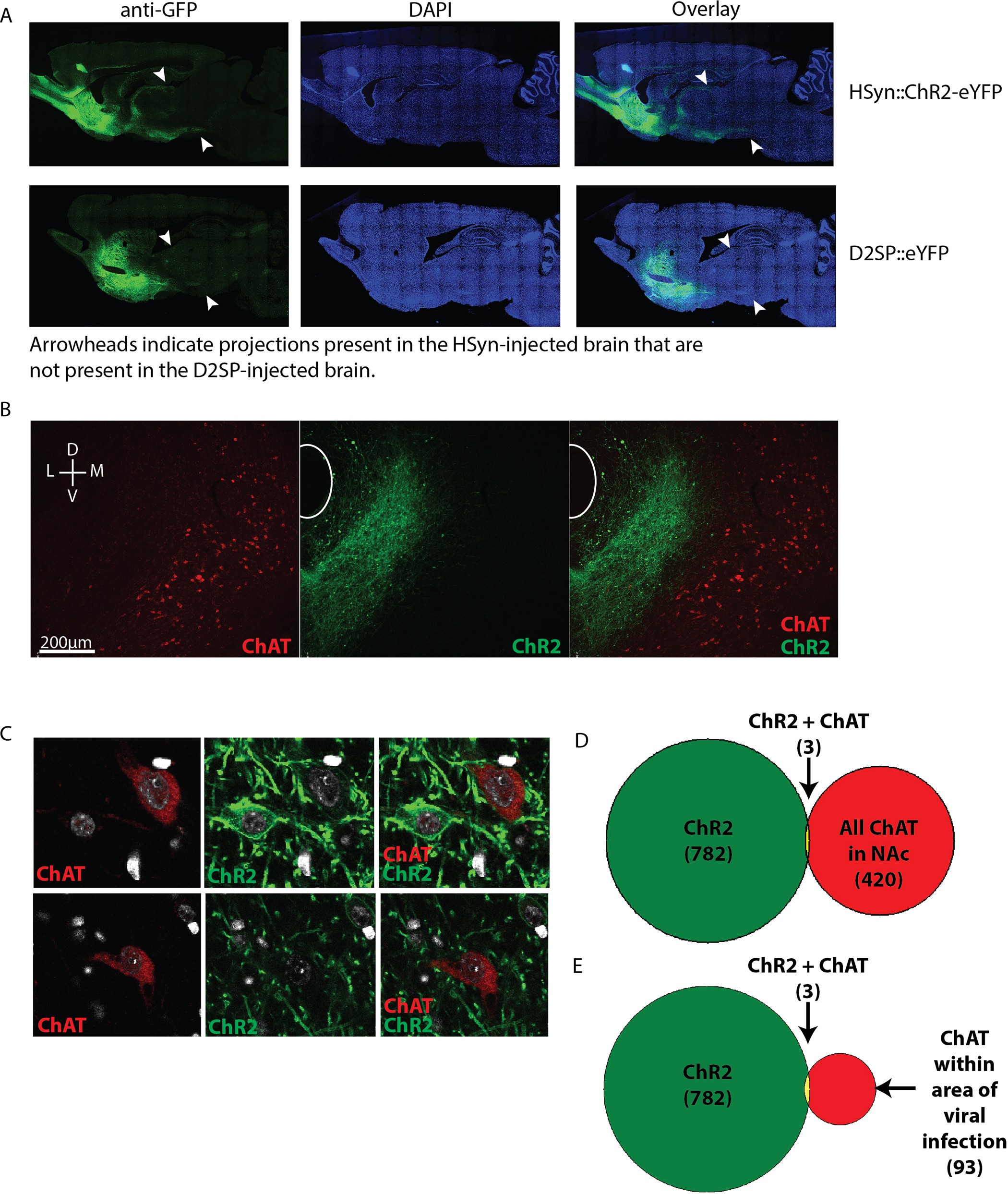
Extended Data Figure 6: Specificity of D2SP.
From: Nucleus accumbens D2R cells signal prior outcomes and control risky decision-making

a, Sagittal sections taken from brains injected with AAV8-hSYN-ChR2-eYFP (top) and AAV8-D2SP-eYFP (bottom). Arrowheads indicate projections expressing eYFP in the hSYN-injected brain that are not expressing eYFP in the D2SP-injected brain. b, Representative injection location, showing minimal overlap of D2SP-eChR2-eYFP with choline acetyltransferase (ChAT)+ cells. Green indicates D2SP-eChR2-eYFP, red indicates ChAT. c, Example of the three ChAT+ cells observed expressing eChR2-eYFP across 6 animals (top) and a ChAT+ cell that does not express eChR2-eYFP (bottom). d, Across NAc sections from the most densely expressing slices from 6 animals, 782 cells expressing eChR2-eYFP, 420 cells expressing ChAT, and 3 cells expressing both ChAT and ChR2-eYFP were observed. e, Within the area of viral infection, 782 cells expressing eChR2-eYFP, 93 cells expressing ChAT, and 3 cells expressing both ChAT and ChR2-eYFP were observed.