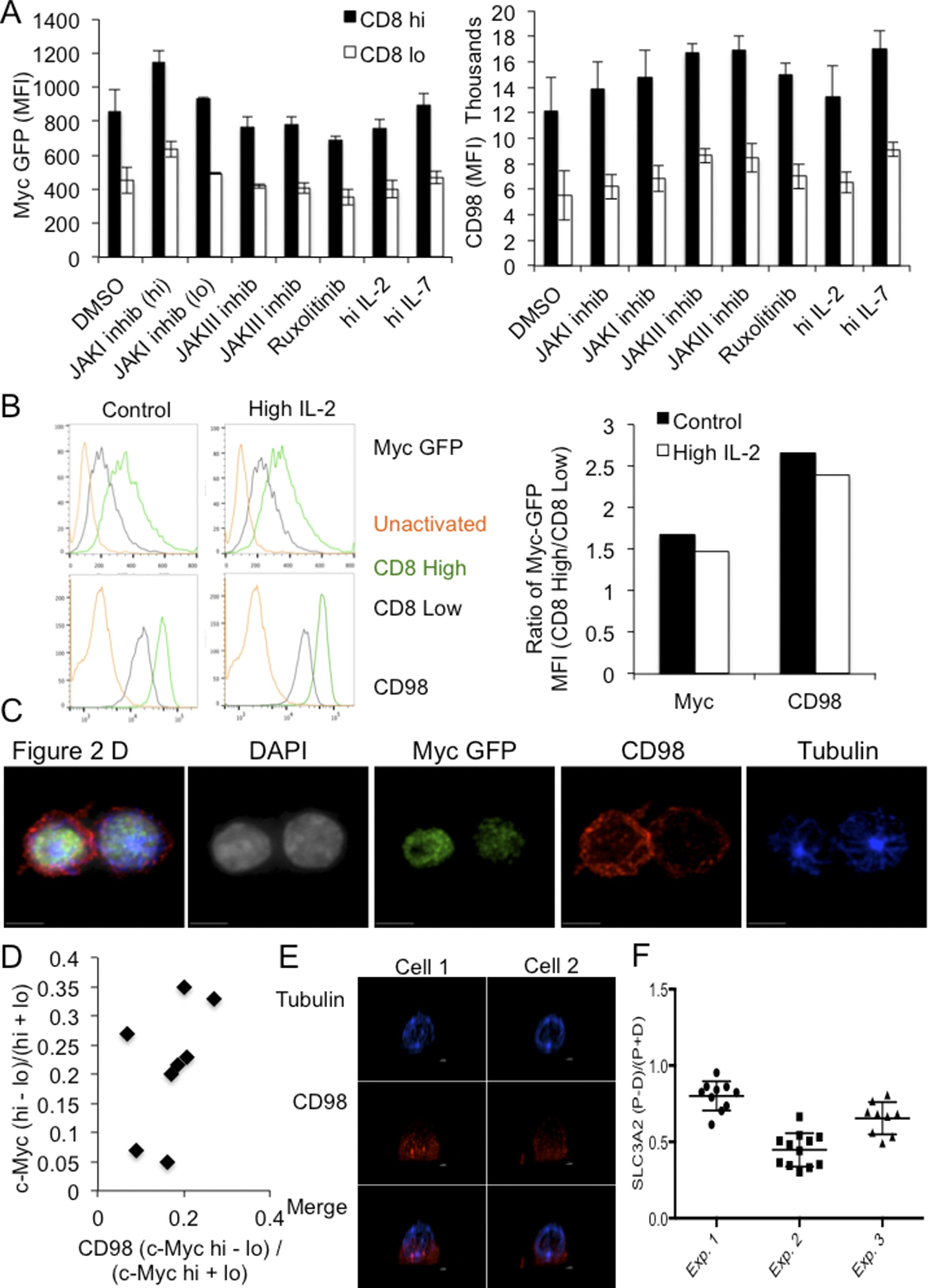
Extended Data Figure 5: Cytokine signalling does not influence c-Myc asymmetry and asymmetric assortment of CD98.
From: Metabolic maintenance of cell asymmetry following division in activated T lymphocytes

a, Mean fluorescent intensity (MFI) of c-Myc–GFP (left panel) or CD98 (right panel) in CD8high (shaded bars) and CD8low (open bars) in the first division after 35 h of activation by anti-CD3, anti-CD8, and ICAM and the indicated treatment for 1 h. All differences were determined significant (P < 0.05) by unpaired Student’s t-test. b, Flow cytometric analysis of c-Myc GFP and CD98 in CD8high (green histograms), CD8low (grey histograms), or IL-7 (5 ng ml−1) rested unactivated (gold histograms) T cells in control conditions or activated in the presence of 10 ng ml−1 IL-2 (0–36 h after activation). Representative flow plots are on the left, and quantification of the mean fluorescence intensities of c-Myc and CD98-APC are on the right. Experiment representative of three independent experiments. c, Representative confocal image and single stain images for Fig. 2d, e. OT-I T cells stimulated on SIINFEKL-pulsed BMDCs d, Quantification of CD98 and c-Myc asymmetry in T cells stimulated with anti-CD3, anti-CD28, and ICAM for 36 h. 100% concordance of markers (P = 0.0039 Two-Tailed Binomial Test); R2 = 0.2304, P = 0.2304 linear regression. e, Polarization of SLC3A2 in two representative confocal images in antibody-stimulated OT-I Tg T cells (see methods). f, Asymmetric index (difference in RFP Intensity in proximal (P) and distal (D) sides of cell/sum of RFP intensities in proximal and distal sides of cell) for SLC3A2 staining in activated, undivided CD8 T cells (each point represents an activated T cell). Error bars, mean ± s.d.